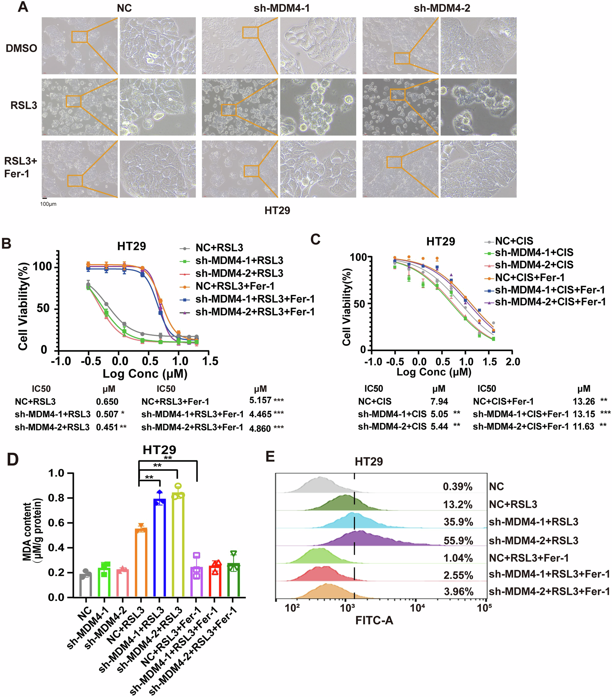
Fig. 3: Knockdown MDM4 induces ferroptosis in p53 mutant colon cancer cells.
From: MDM4 inhibits ferroptosis in p53 mutant colon cancer via regulating TRIM21/GPX4 expression

A Microscopic images showing cell morphology changes in HT29 cells after RSL3 treatment with or without MDM4 knockdown. B Cell viability of HT29 cells treated with different doses of RSL3 alone, or in combination with Fer-1 for 48 h after MDM4 knockdown (n = 3). C Cell viability of HT29 cells treated with different doses of cisplatin (CIS) for 48 h after MDM4 knockdown (n = 3). D MDA content measured in MDM4 knockdown cells treated by RSL3 alone or with Fer-1 (n = 3). E Flow cytometry analysis of ROS production in MDM4 knockdown cells treated by RSL3 alone or with Fer-1. *P < 0.05; **P < 0.01; ***P < 0.001. B–D One-way ANOVA was used for statistical analysis.