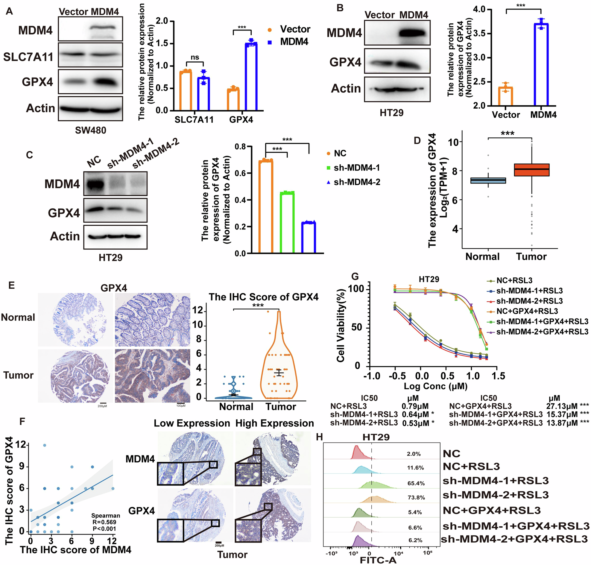
Fig. 4: MDM4 inhibits ferroptosis by upregulating GPX4 protein expression levels.
From: MDM4 inhibits ferroptosis in p53 mutant colon cancer via regulating TRIM21/GPX4 expression

A Western blot showed the effect of MDM4 on the expression levels of ferroptosis-related proteins SLC7A11 and GPX4 in SW480 cells (n = 3). B Western blot demonstrated the effect of MDM4 overexpression on GPX4 protein expression levels in HT29 cells (n = 3). C Western blot showed the effect of MDM4 knockdown on GPX4 protein expression levels in HT29 cells (n = 4). D Analysis of GPX4 expression in colon cancer compared to paracancerous tissues in the TCGA database. E Immunohistochemical analysis of GPX4 expression level in human colon cancer tissue microarrays with paracancerous tissues (n = 48). F Correlation analysis of MDM4 and GPX4 expression using immunohistochemical scoring (n = 48). G Effect of GPX4 overexpression on RSL3 resistance in colon cancer cells following MDM4 knockdown (n = 3). H Effect of GPX4 overexpression on ROS production in mutant p53 cells following MDM4 knockdown, as detected by flow cytometry. *P < 0.05; **P < 0.01; ***P < 0.001. A, B, E T test, C, G One-way ANOVA and F Wilcoxon rank sum test were used for statistical analysis.