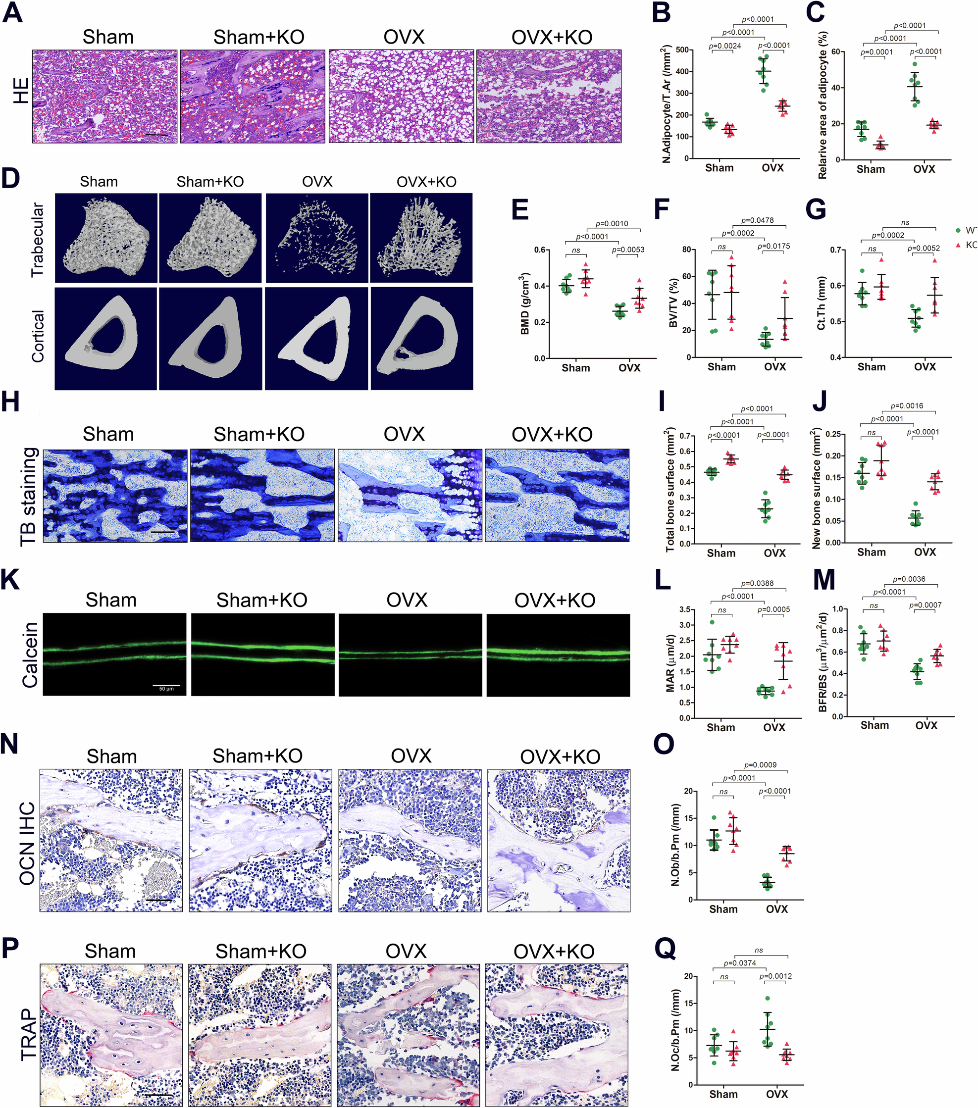
Fig. 2: Gmfb KO decreased BMAT and attenuated the osteoporotic phenotype in OVX-induced OP in vivo.

A–C Representative images of H&E staining (A) and quantification of adipocyte number (B) and area (C) in tibias from WT and GMFB KO female rats treated with either sham or OVX 8 weeks. (scale bars, 100 μm, n = 8). D–G Representative micro-CT images (D) and quantification of bone mineral density (BMD) (E), trabecular bone volume per tissue volume (Tb.BV/TV) (F), and cortical bone thickness (Ct.Th) (G) in tibias (n = 8). H–J Toluidine blue staining of the metaphyseal trabecular bone (H) and quantification of total bone surface (I) and new bone surface (J) in the tibias (scale bar, 100 μm, n = 8). K–M Representative images of calcein double-labelling (K) and analysis of mineral apposition rates (MARs) (L) and Bone formation rate per unit of bone surface (BFR/BS) (M) of trabecular bone in tibias (scale bars, 50 μm, n = 8). N and O Representative images of osteocalcin (OCN) staining (N) and quantification of number of OCN+ cells in tibias (O) (scale bars, 50 μm, n = 8). P and Q Representative images of tartrate-resistant acid phosphatase (TRAP) staining (N) and quantification of number of Trap+ cells in tibias (O) (scale bars, 50 μm, n = 8).