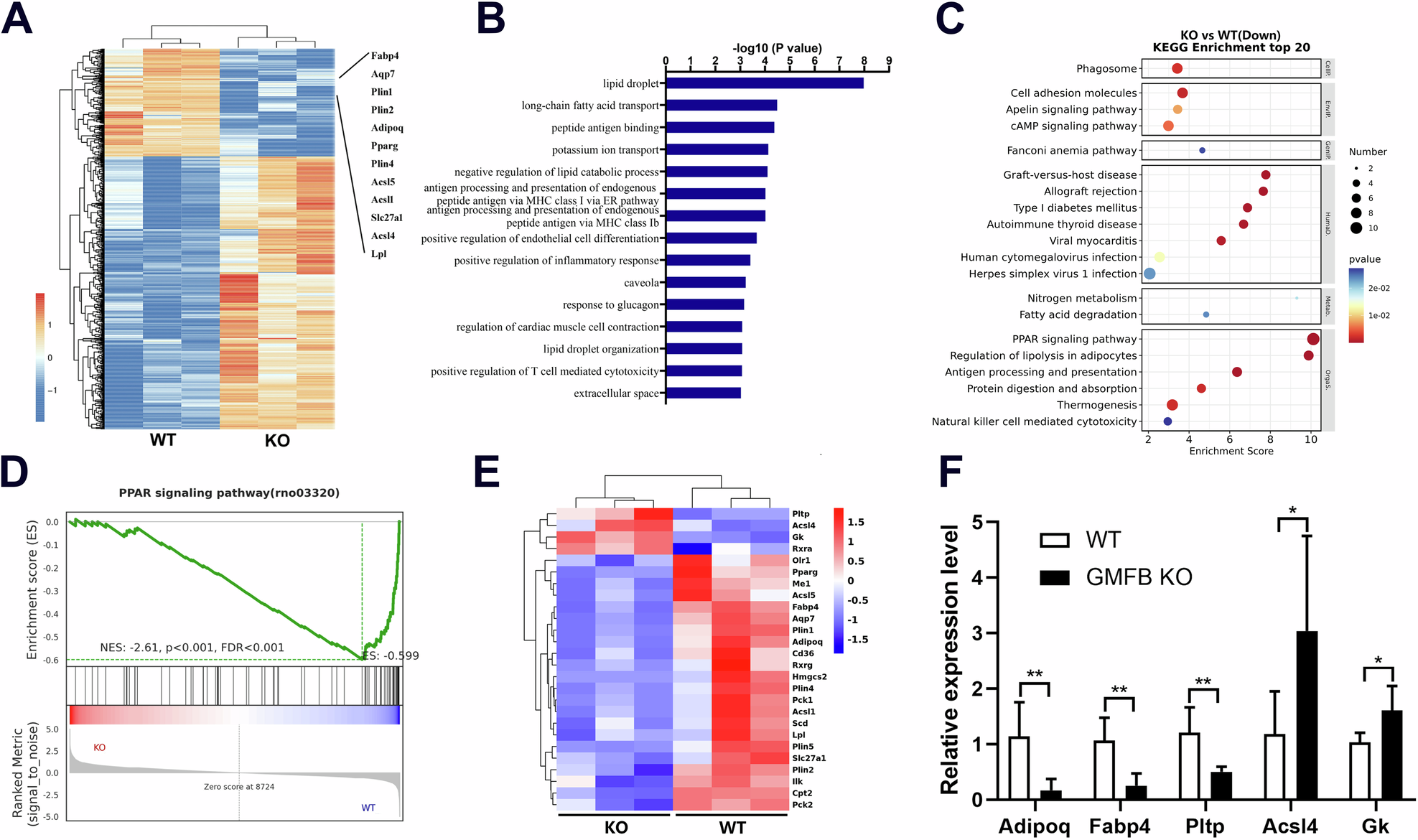
Fig. 4: GMFB KO inhibits PPAR signaling in BMSCs.

A Heatmap of RNA sequencing data between the WT and GMFB KO rat BMSCs cultured in adipocyte differentiation medium for 6 days (n = 3). B Downregulated GO analysis associated with significantly regulated genes (P < 0.05) in the GMFB knockout versus WT control groups. C Downregulated pathways associated with significantly regulated genes (P < 0.05) in the GMFB knockout versus WT control groups. D GSEA of the enrichment of all genes in RNA sequencing. E Heatmap showing the gene expression values of indicated genes (RNA-seq) associated with PPAR signalling in comparison with GMFB knockout and WT control groups (n = 3). F qPCR results of PPAR signalling-related gene expression in the GMFB KO and WT rat BMSCs. Data represent the mean ± SD, n = 3. *P < 0.05, **P < 0.01, unpaired Student’s t-test.