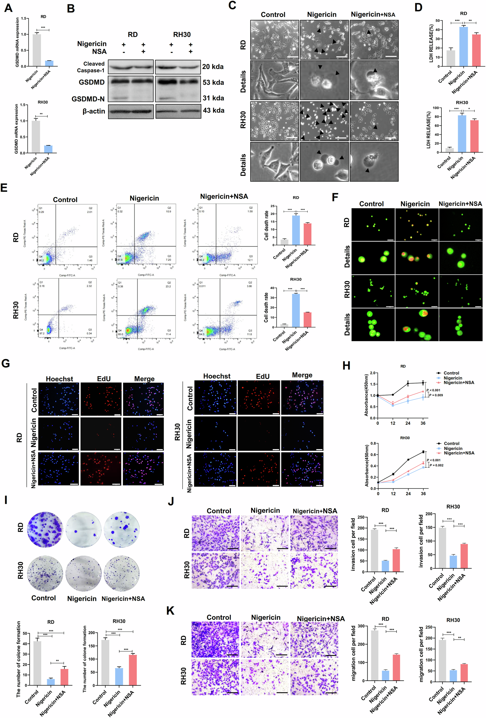
Fig. 3: NSA reversed the NLRP3/caspase-1/GSDMD classical pyroptosis pathway caused by nigericin.

A qRT-PCR was used to detect the mRNA expression of GSDMD in RMS cells treated with NSA and nigericin. B Western blot was used to detect the protein expression of pyroptosis-related genes in RMS cells by NSA treatment. C Pyroptotic vacuoles were observed under a light microscope after NSA treatment. Scale bar, 200 μm. D ELISA was used to measure LDH production in the RMS cell supernatant after NSA treatment. E Reduced percentage of pyroptosis after NSA treatment by flow cytometry. F AO staining assay was used to observe RMS cell death after NSA treatment. RD: Scale bar, 100 µm. RH30: Scale bar, 50 µm. G Enhanced proliferation of RMS cells after NSA treatment as detected by EdU assay. Scale bar, 50 µm. H CCK8 assay was used to detect RMS cell proliferation ability after NSA treatment. I Cloning assay was used to detect the proliferation of RMS cells after NSA treatment. J, K Transwell assay was used to detect the invasive and migratory ability of RMS cells after NSA treatment. Scale bar, 200 µm.