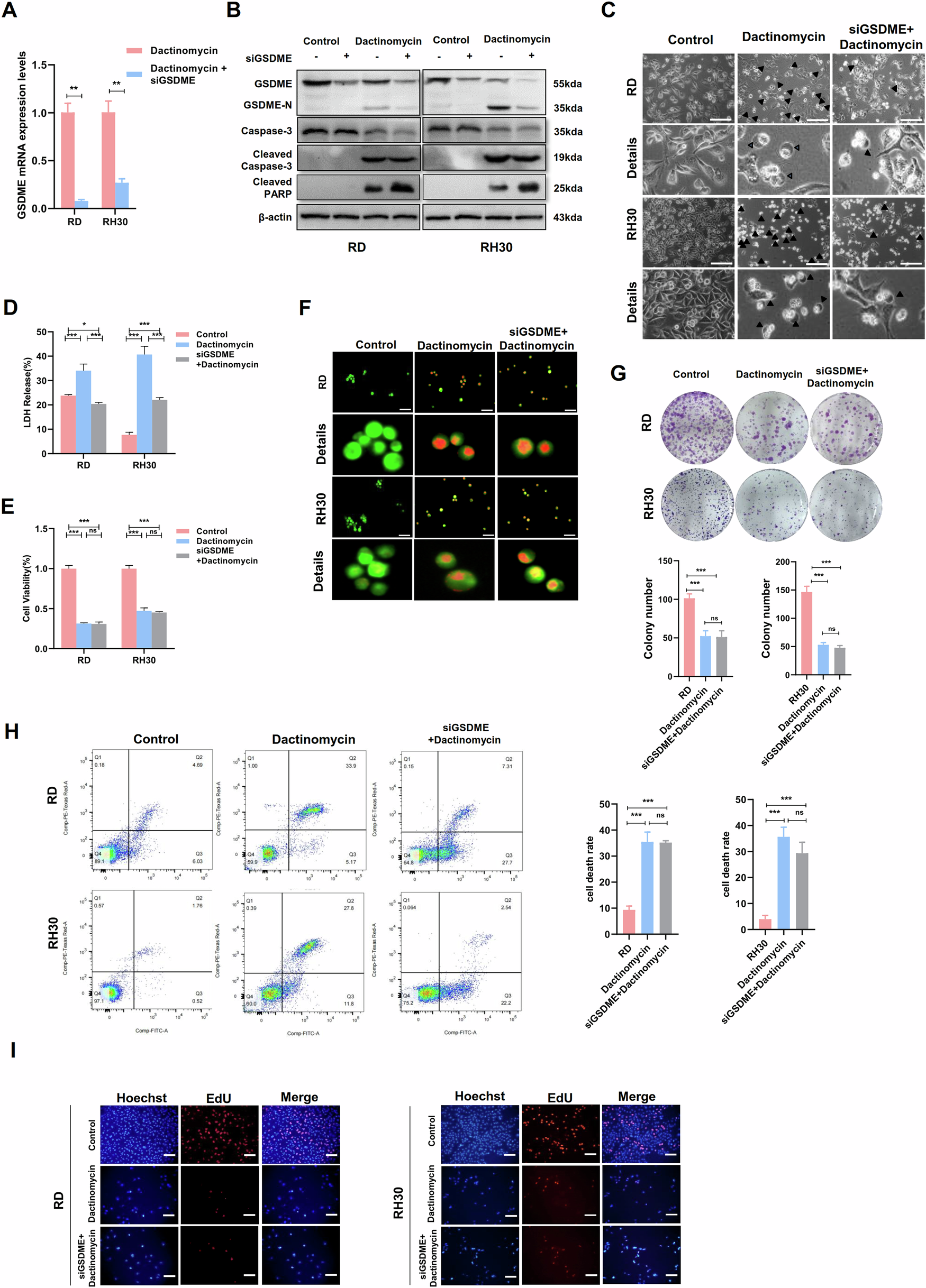
Fig. 5: siGSDME reversed the changes in caspase-3/GSDME pyroptosis-related genes caused by dactinomycin and prompted the conversion of pyroptosis into apoptosis.

A qRT-PCR was used to detect the mRNA expression of GSDME in RMS cells treated with siGSDME and dactinomycin. B Western blot showed a decrease in GSDME-N terminal and an increase in cleaved-PARP expression induced by dactinomycin after siGSDME. C Pyroptotic morphology in the siGSDME treatment group and dactinomycin + siGSDME treatment group under a light microscope. Scale bar, 200 μm. D Detection of LDH release from cell supernatants by ELISA. E Cell viability detected by MTT assay. F AO staining assay demonstrated no significant effect on dactinomycin-induced cell death after siGSDME treatment. Scale bar, 100 µm. G Cloning assay was used to detect the proliferation of RMS cells after siGSDME treatment. H Flow cytometry was used to detect RMS cell apoptosis in the siGSDME treatment and dactinomycin + siGSDME treatment groups. I EdU assay was used to detect the proliferation of RMS cells in the siGSDME treatment group and dactinomycin + siGSDME treatment group. Scale bar, 50 µm.