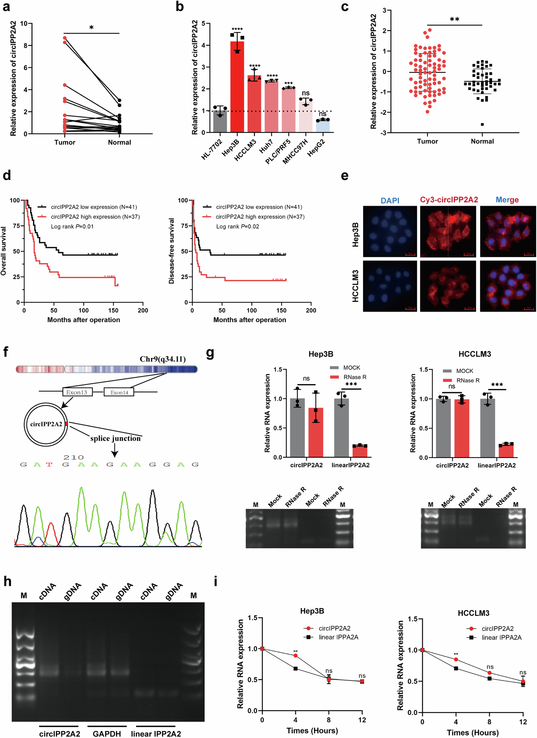
Fig. 2: The expression and characteristics of circIPP2A2.

a Sixteen pairs of HCC and corresponding normal liver tissues were used to detect the circIPP2A2 expression by qPCR. b qPCR assay was used to detect the circIPP2A2 expression in HCC cell lines (Hep3B, HCCLM3, Huh7, PLC/PRF5, MHCC97H), hepatoblastoma cell line (HepG2), and normal liver cell lines (HL-7702). c qPCR was employed to determine the expression of circIPP2A2 in 78 HCC and 44 normal liver tissues. d The expression of circIPP2A2 in 78 HCC tissues was divided into high expression (N = 37) and low expression (N = 41) group. Kaplan–Meier curves were used to depict the association between circIPP2A2 expression and clinical outcome following operation. e FISH assay was used to determine the subcellular location of circIPP2A2 in HCC. f Sanger sequencing was used to confirm the back-splicing sequence of circIPP2A2. g RNase R digestion assay was conducted to assess the stability of circIPP2A2 in comparison to linear IPP2A2. h Convergent primers were applied to amplify GAPDH and linear IPP2A2, while divergent primers were used for circIPP2A2 with cDNA or gDNA as the templates. i Actinomycin D treatment impeded the synthesis of linear IPP2A2, while it exhibited no impact on circIPP2A2. ns, not significant; *P < 0.05; **P < 0.01; ***P < 0.001; ****P < 0.0001.