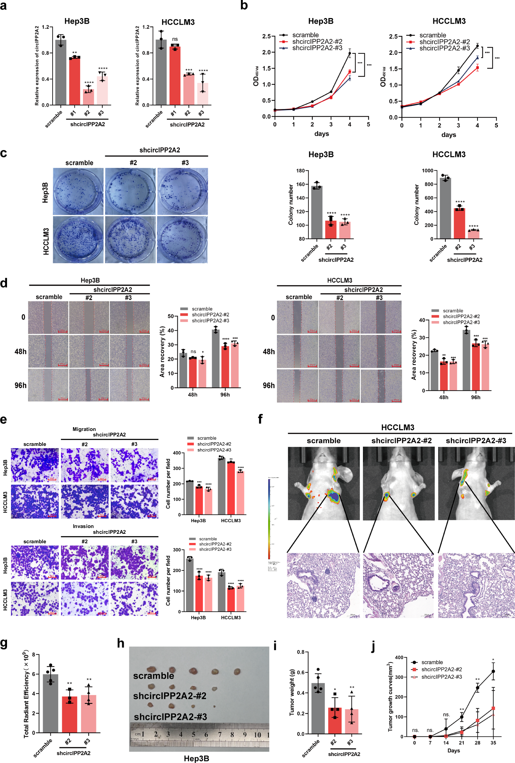
Fig. 3: circIPP2A2 downregulation suppressed HCC malignant behaviors in vitro and in vivo.

a qPCR was used to verify the successful establishment of circIPP2A2 downregulation HCC cell lines. b CCK-8 assay was performed to assess the proliferation ability after circIPP2A2 downregulation. c Colony formation assay was conducted to evaluate the tumorigenesis change in the context of circIPP2A2 knockdown. d Wound healing assay was employed to detect the migration ability after circIPP2A2 downregulation. e Transwell chambers with or without pre-coated matrigel were used to simulate the invasion and migration in HCC. f, g IVIS image showed the metastasis ability change after circIPP2A2 downregulation in nude mice. Fluorescence intensity represented the lung metastasis ability. Metastatic nodes were confirmed by H&E staining. h Representative images of xenograft tumors in five nude mice. i Changes in tumor volume after circIPP2A2 downregulation. j Tumor growth curve illustrated the impact of circIPP2A2 knockdown on proliferation ability. In vitro data are presented as the mean ± SD of at least three independent experiments. ns, not significant; *P < 0.05; **P < 0.01; ***P < 0.001; ****P < 0.0001.