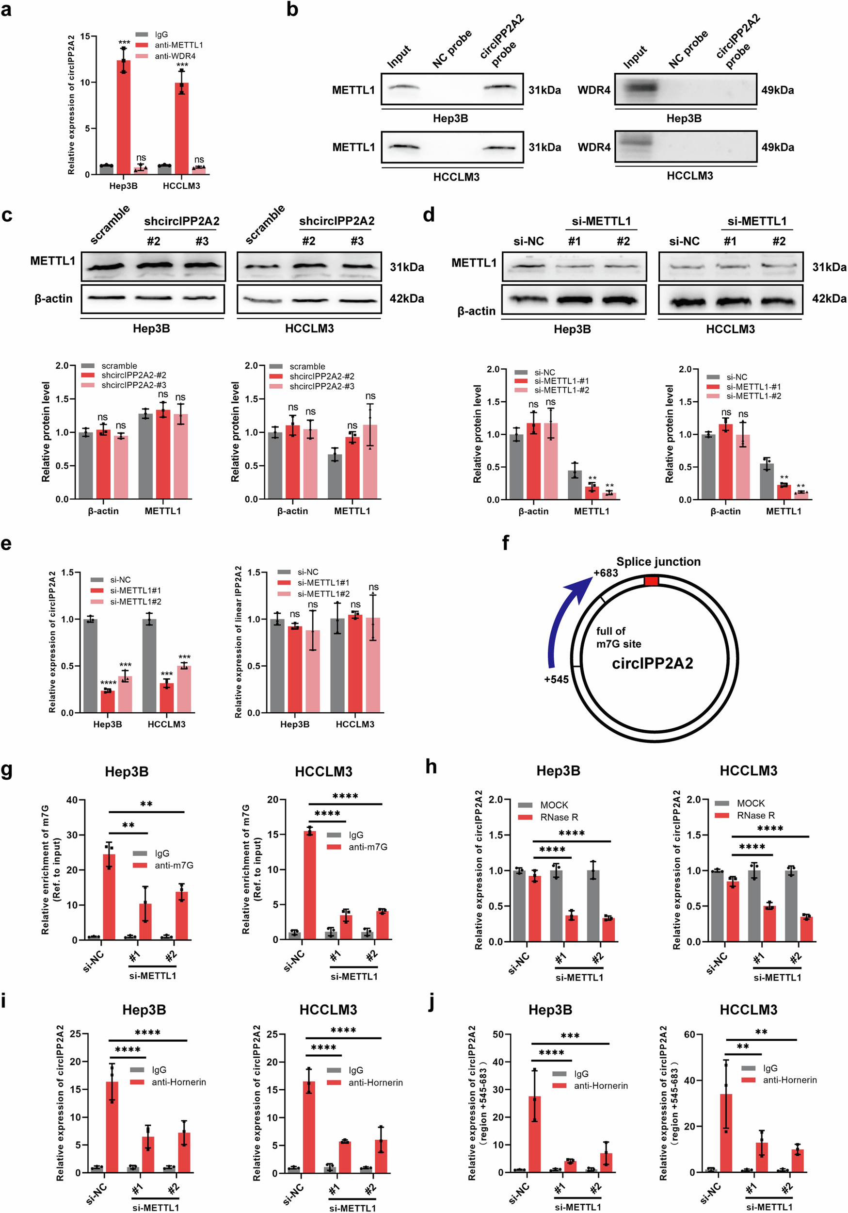
Fig. 4: circIPP2A2 was regulated by METTL1.

a Anti-METTL1 and anti-WDR4 antibodies were used for RIP assay. qPCR was employed to detect the interaction between circIPP2A2 and METTL1 or WDR4. b RNA pull-down was performed using Biotinylation labeled circIPP2A2 back splice sequence to capture the METTL1 or WDR4 protein. Western blotting was used to detect the indicated protein signal. c METTL1 protein expression after circIPP2A2 downregulation was measured by western blotting. d Confirmation of METTL1 silenced by siRNAs. e The expression of circIPP2A2 and linear IPP2A2 in the context of METTL1 downregulation. f Schematic diagram of prediction m7G site within circIPP2A2. g m7G-MeRIP-qPCR was performed to assess the impact of METTL1 on the enrichment of circIPP2A2. h RNase R digestion assay was used to measure the stability of circIPP2A2 in the context of METTL1 downregulation. i, j RIP assay using anti-Hornerin antibody was conducted to investigate the influence of METTL1 on the interaction between Hornerin and circIPP2A2. ns, not significant; *P < 0.05; **P < 0.01; ***P < 0.001; ****P < 0.0001.