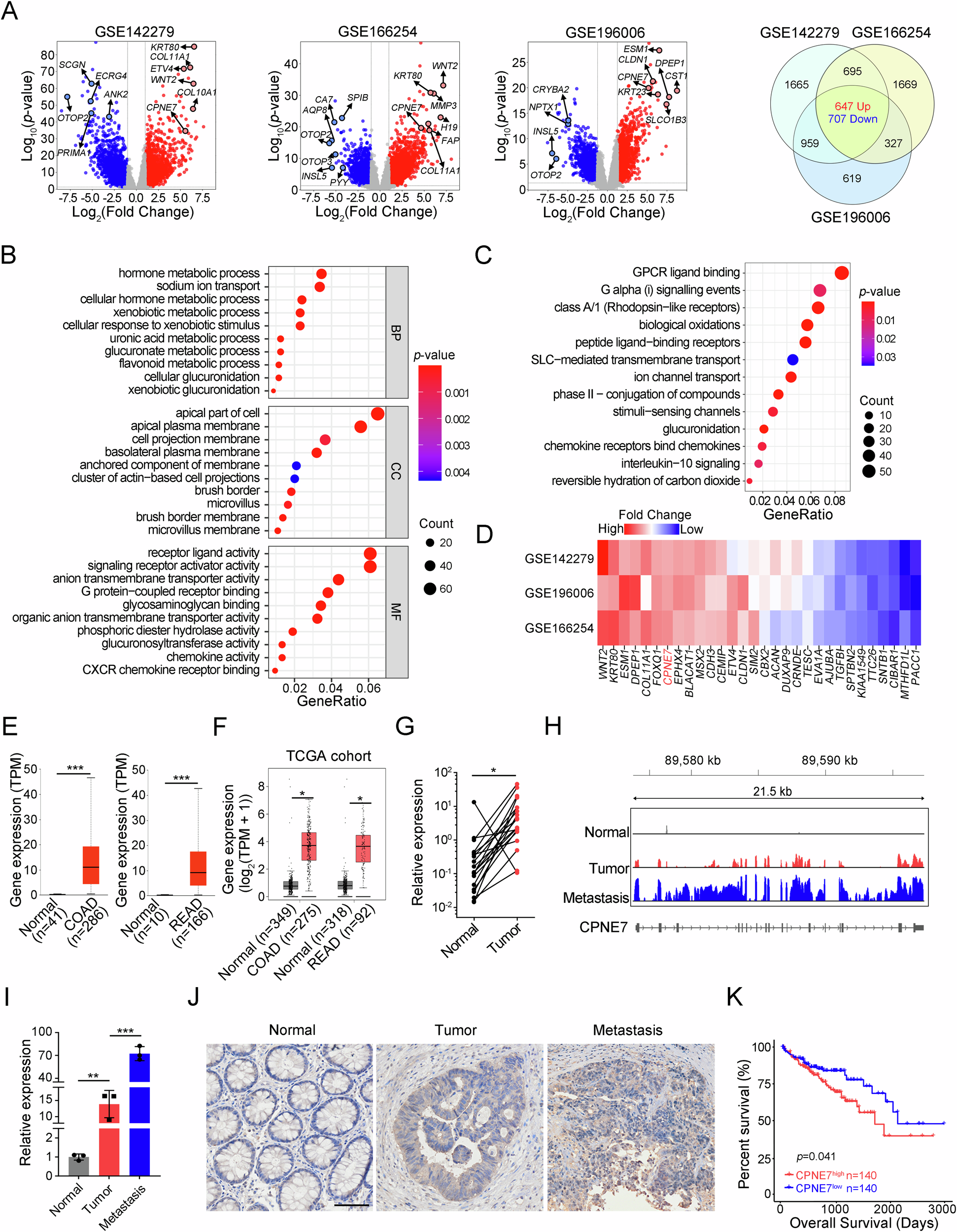
Fig. 1: CPNE7 is upregulated in CRC.
From: CPNE7 promotes colorectal tumorigenesis by interacting with NONO to initiate ZFP42 transcription

A Volcano plots and Venn plot of DEGs in GEO CRC datasets GSE142279, GSE166254 and GSE196006. The selection criteria for DEGs were p-value < 0.05 and |FoldChange | >2. B GO analysis of common 1,354 DEGs in (A). BP: Biological Process, CC: Cellular Component, MF: Molecular Function. C KEGG analysis of common 1,354 DEGs in (A). D Heat map of the top 30 genes from 647 common upregulated DEGs in (A). E, F CPNE7 expression in COAD, READ and normal tissues in UALCAN database (E) and GEPIA database (F). TPM: Transcripts Per Million. G CPNE7 expression in 19 pairs of CRC samples were detected by qRT-PCR. H, I CPNE7 mRNA expression in normal tissues, tumor tissues and liver metastatic tissues measured by RNA-sequencing (H) and qRT-PCR (I) in paired CRC samples. J Immunohistochemical staining of CPNE7 in normal tissues, tumor tissues and liver metastatic tissues of CRC samples. Scale bar: 100 μm. K Relationship between CPNE7 expression and CRC patients’ survival in HPA database. For (G), two-tailed paired Student’s t-test was used. For (I), data are shown as mean ± SD and two-tailed unpaired Student’s t-test was used. *p < 0.05, **p < 0.01, ***p < 0.001. Data are representative of at least three independent experiments.