Fig. 2: CPNE7 knockdown inhibits proliferation and migration of CRC cells.
From: CPNE7 promotes colorectal tumorigenesis by interacting with NONO to initiate ZFP42 transcription

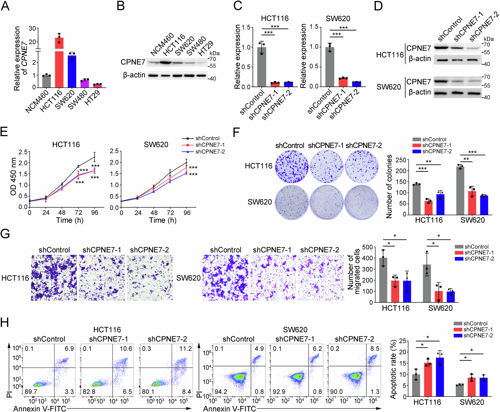
A, B Expression of mRNA (A) and protein (B) of CPNE7 in human normal colonic epithelial cell line NCM460 and human CRC tumor cell lines HCT116, SW620, SW480 and HT29. C, D Expression of CPNE7 at the mRNA level (C) and protein level (D) in HCT116 and SW620 cell lines. E Cell viability was measured by CCK-8 assay. F Colony formation assays of shControl and shCPNE7 CRC cells. Representative images are shown on the left, and the statistical analysis are is on the right. G Transwell assays of shControl and shCPNE7 CRC cells. Representative images are shown on the left, and the statistical analysis is shown on the right. H Apoptosis detection assays of shControl and shCPNE7 CRC cells. Representative images are shown on the left, and the statistical analysis of apoptotic rates (including early apoptosis and late apoptosis) is shown on the right. For (A–H), data are shown as mean ± SD and two-tailed unpaired Student’s t-test was used. *p < 0.05, **p < 0.01, ***p < 0.001. Data are representative of at least three independent experiments.