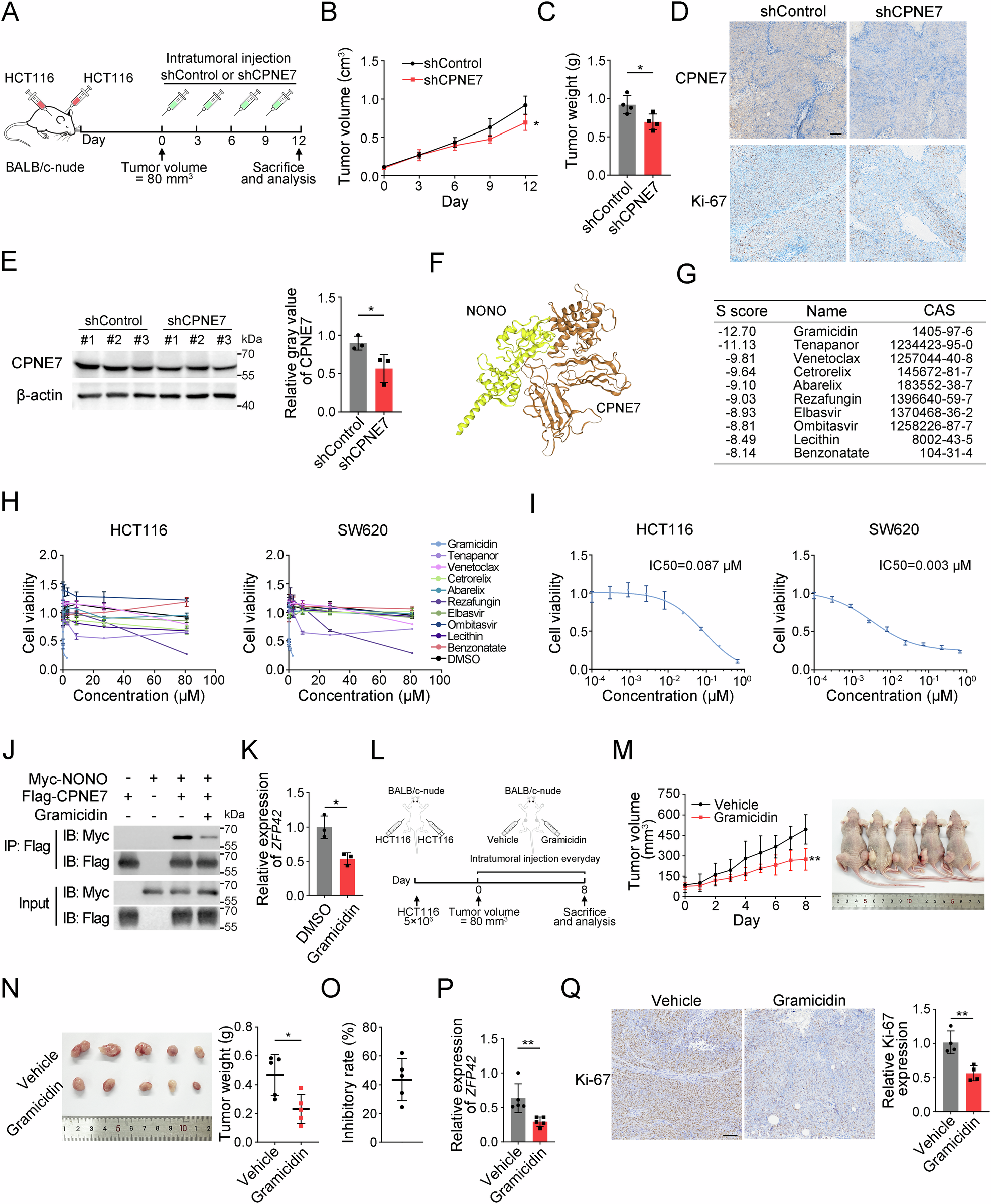
Fig. 6: Targeting CPNE7 or blocking its interaction with NONO impedes CRC growth in vivo.
From: CPNE7 promotes colorectal tumorigenesis by interacting with NONO to initiate ZFP42 transcription

A Schematic of CPNE7 shRNA intratumoral injection. B, C Tumor volumes (B) and tumor weights (C) of two groups. (n = 4 tumors per group). D IHC staining of CPNE7 and Ki-67 in tumors in (A). Scale bar: 100 μm. E Protein expression level of CPNE7 in (A) was detected by Western blot. F Schematic of protein docking between CPNE7 and NONO. G Top 10 compounds with the lowest S score obtained from virtual screening. H Compound toxicity was tested by CCK-8 assay. I IC50 determination of Gramicidin in HCT116 and SW620 cells. J Disruption of Gramicidin on CPNE7-NONO interaction was verified by Co-IP assay. The concentration of Gramicidin was 8 nM. K The expression of ZFP42 mRNA in SW620 was detected after treatment with Gramicidin. L Schematic of Gramicidin intratumoral injection. M Volume changes of subcutaneous tumors in nude mice are shown on the left, and mice image are shown on the right (n = 5 tumors per group). N Tumor images are shown on the left, and statistical analysis for tumor weights is shown on the right. O Tumor inhibition rate. P The expression of ZFP42 mRNA in tumors was detected by qRT-PCR. Q IHC staining of Ki-67 in tumors in (M). Scale bar: 100 μm. For (B–Q), data are shown as mean ± SD and two-tailed unpaired Student’s t-test was used. *p < 0.05, **p < 0.01, ***p < 0.001. For (H–Q), data are representative of at least three independent experiments.