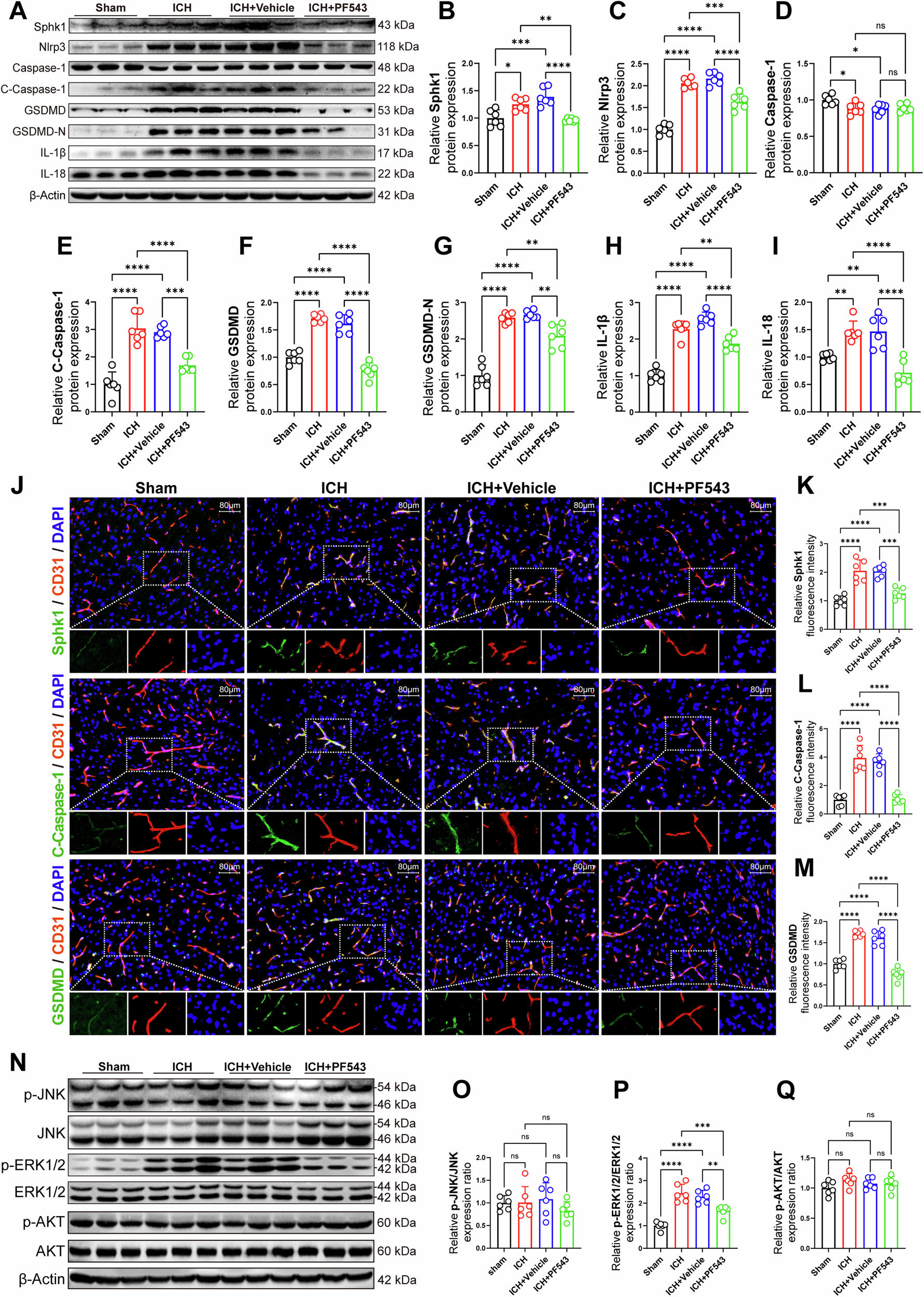
Fig. 6: Inhibition of Sphk1 suppresses Nlrp3-mediated endothelial cell pyroptosis by ERK1/2 signaling pathway after ICH in mice.

A–I Western blotting analysis of Sphk1 and Nlrp3-mediated pyroptosis proteins at peri-hematomal area after ICH in mice (n = 6 mice/group). J Immunofluorescence staining of Sphk1, Cleaved-Caspase-1 (C-Caspase-1) and GSDMD with endothelial cell maker CD31 at peri-hematomal area after ICH in mice. K–M Quantitative analysis of Sphk1, C-Caspase-1 and GSDMD fluorescence signal density normalized by CD31 area (n = 6 mice/group). N–Q Western blotting analysis of cell signaling pathway proteins at peri-hematomal area after ICH in mice (n = 6 mice/group). Data are expressed as means ± SEM; ns p > 0.05, *p < 0.05, **p < 0.01, ***p < 0.001, ****p < 0.0001, one-way ANOVA and Tukey multiple comparisons test.