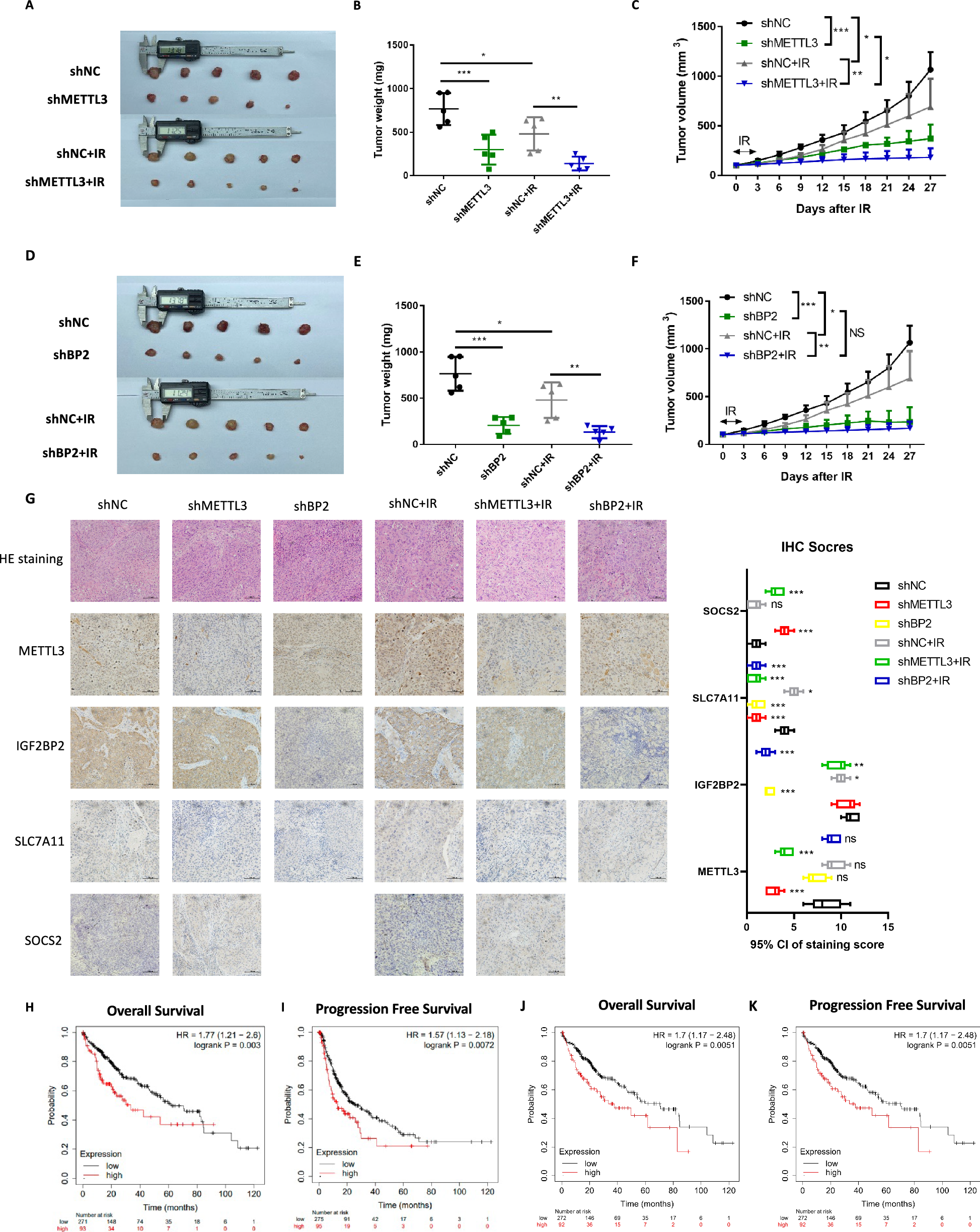
Fig. 10: Knockdown of METTL3/IGF2BP2 promoted radiosensitivity of HCC in vivo.

A Images of isolated tumors from mice euthanized at the end of experiment; B Individual tumor weights of each treatment group; C Tumor volumes over the experimental period; D Images of isolated tumors from mice euthanized at the end of experiment; E Individual tumor weights of each treatment group; F Tumor volumes over the experimental period; G Representative immunohistochemistry images of the expression of METTL3, IGF2BP2, SLC7A11 and SOCS2 in shNC, shMETTL3, shBP2, shNC+IR, shMETTL3+IR and shBP2+IR mouse xenograft tumor tissue, scale bar: 100 μm and IHC-staining scores of each marker, data are plotted as the means of 95% confidence interval ± s.d; H, I Kaplan–Meier analyses of the correlation between METTL3 mRNA levels and the overall survival (H) or progression free survival (I) in 364 patients with HCC; J, K Kaplan–Meier analyses of the correlation between METTL3 mRNA levels and the overall survival (J) or progression free survival (K) in 364 patients with HCC; *P < 0.05, **P < 0.01, ***P < 0.001.