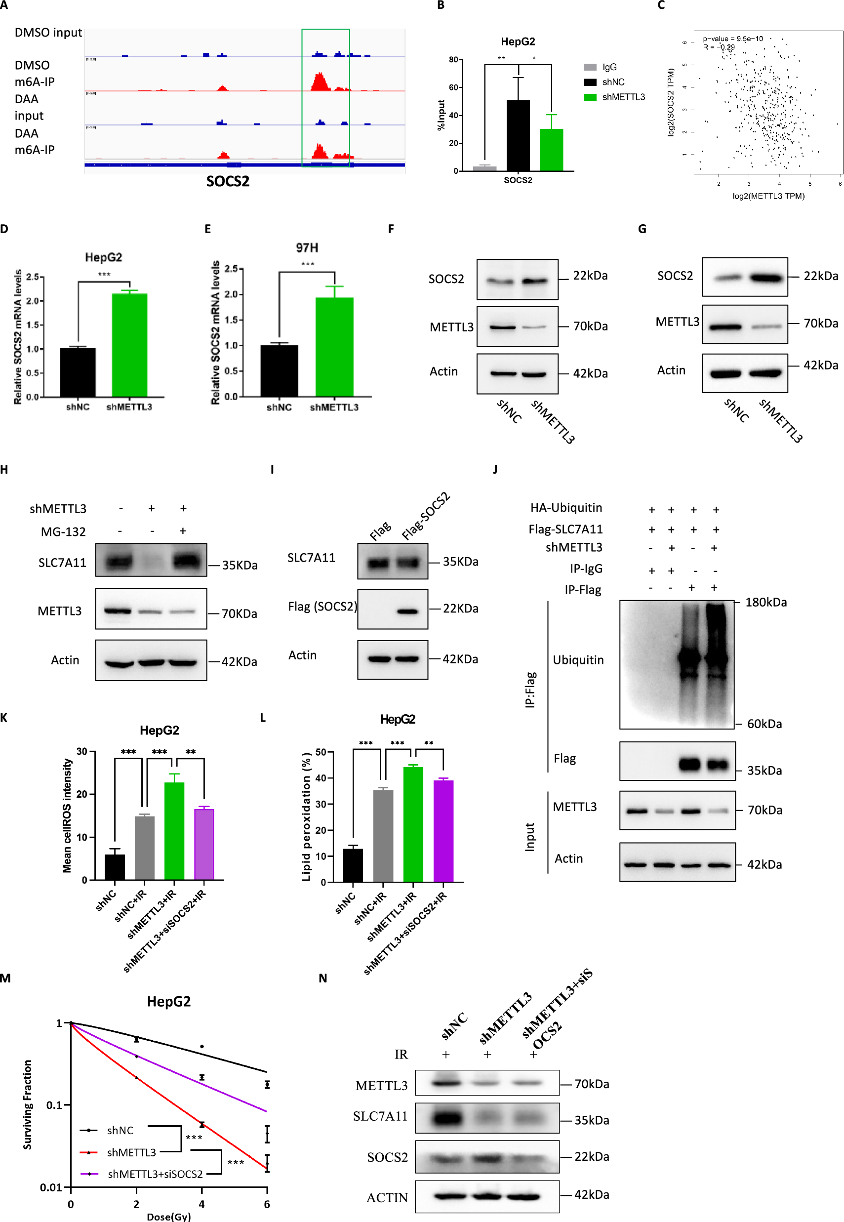
Fig. 9: METTL3 regulates SLC7A11 ubiquitination and protein stability through SOCS2.

A Genome Browser screenshots of MeRIP-seq read density signals on SOCS2 mRNA in MHCC-97H treated with DMSO or DAA; B Gene-specific MeRIP-qPCR for shNC and shMETTL3 HepG2 cells, m6A positive region on SOCS2 transcript was selected based on MeRIP-seq; C Correlation analysis of the expression of SOCS2 and METTL3 in TCGA LIHC database; Relative mRNA level of SOCS2 in HepG2 (D) and MHCC-97H (E) cells with METTL3 knockdown were detected by qRT-PCR; F, G Protein levels of SOCS2 and METTL3 in shNC, shMETTL3 HepG2 (F) and MHCC-97H cells were detected by western blot; H Protein levels of SLC7A11 and METTL3 in shNC, shMETTL3 HepG2 cells treated with 10 μM MG-132 for 12 h were detected by western blot; I Protein levels of SLC7A11 and Flag-tag (SOCS2) in HepG2 cells transfected with pcDNA3.1-flag SOCS2 were detected by western blot; J Anti-Ub immunoblotting assay of SLC7A11 polyubiquitination in shNC and shMETTL3 HepG2 cells. K Relative levels of ROS by DHE staining in shNC, shNC+IR, shMETTL3+IR and shMETTL3+siSOCS2+IR HepG2 cells, error bars are means ± SD, n = 3 independent repeats; L Lipid peroxidation assessment in shNC, shNC+IR, shMETTL3+IR and shMETTL3+siSOCS2+IR HepG2 cells by C11-BODIPY staining, error bars are means ± SD, n = 3 independent repeats; M Dose responses of survival fractions of shNC, shMETTL3 and shMETTL3+siSOCS2 HepG2 cells after IR; N Protein levels of SOCS2, METTL3 and SLC7A11 in shNC, shMETTL3 and shMETTL3+siSOCS2 HepG2 cells under radiotherapy conditions were detected by western blot; *P < 0.05, **P < 0.01, ***P < 0.001.