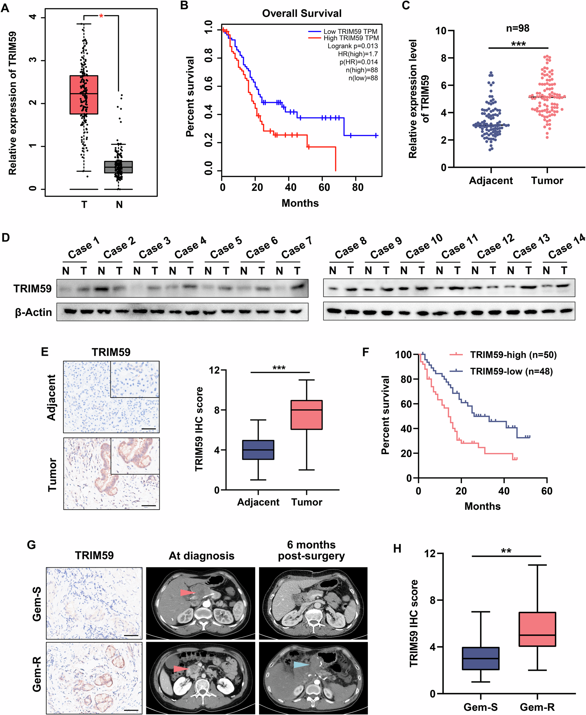
Fig. 2: TRIM59 is upregulated and leads to a poor prognosis and gemcitabine efficacy in PC patients.

A The mRNA levels of TRIM59 in the PC datasets obtained from TCGA database. B The overall survival plot from TCGA database of PC datasets with low vs. high TRIM59 levels. C–E RT-qPCR (C), western blot (D), and IHC (E) analyses of TRIM59 expression levels in PC and adjacent non-tumor tissues, respectively (n = 98). Scale bar, 100 μm. F Kaplan–Meier analysis of high/low TRIM59 expression in PC patients. G Representative IHC staining and computed tomography images of the gemcitabine-sensitive (Gem-S) and gemcitabine-resistant (Gem-R) PC patients. Scale bar, 100 μm. Red arrow, primary tumor; blue arrow, recurrent tumor. H IHC score of TRIM59 in the indicated PC specimens. *P < 0.05, **P < 0.01, ***P < 0.001.