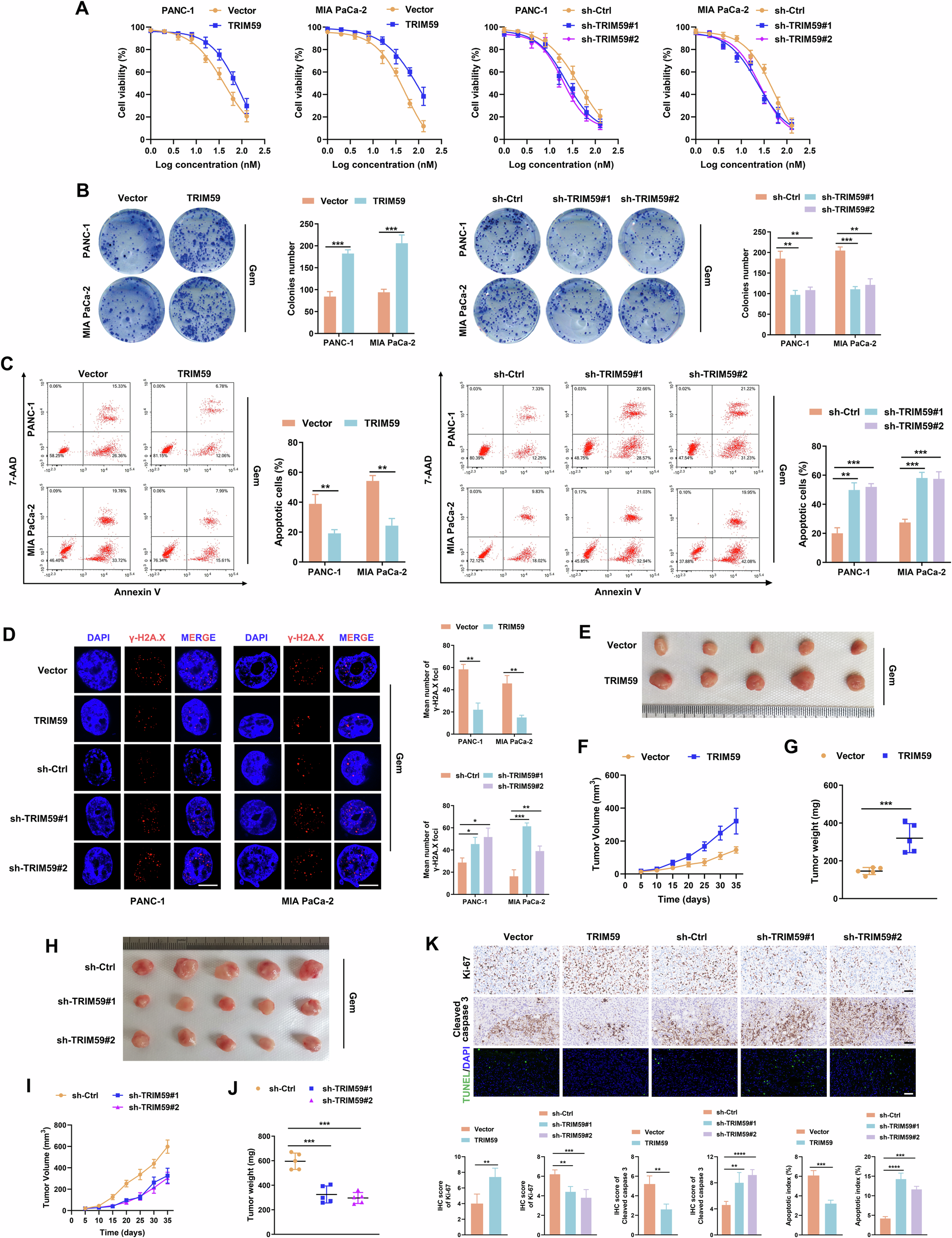
Fig. 3: TRIM59 confers gemcitabine resistance in PC in vitro and in vivo.

A Cell viability experiment was performed to determine the IC50 of gemcitabine in different groups of PC cells. B, C Colony formation (B) and flow cytometry (C) analyses of the indicated PC cells treated with gemcitabine. D Representative images of gemcitabine-induced γ-H2A.X foci in distinct PC cells. Scale bar, 5 μm. E–J Representative images of tumor-bearing mice in the indicated cells after gemcitabine treatment. Tumors from all mice (E, H) and their volume (F, I), and weight (G, J) are shown. K The tumor sections were subjected to IHC staining for Ki-67 and cleaved caspase 3 levels detection and TUNEL assay, respectively. Scale bar, 50 μm. *P < 0.05, **P < 0.01, ***P < 0.001, ****P < 0.0001.