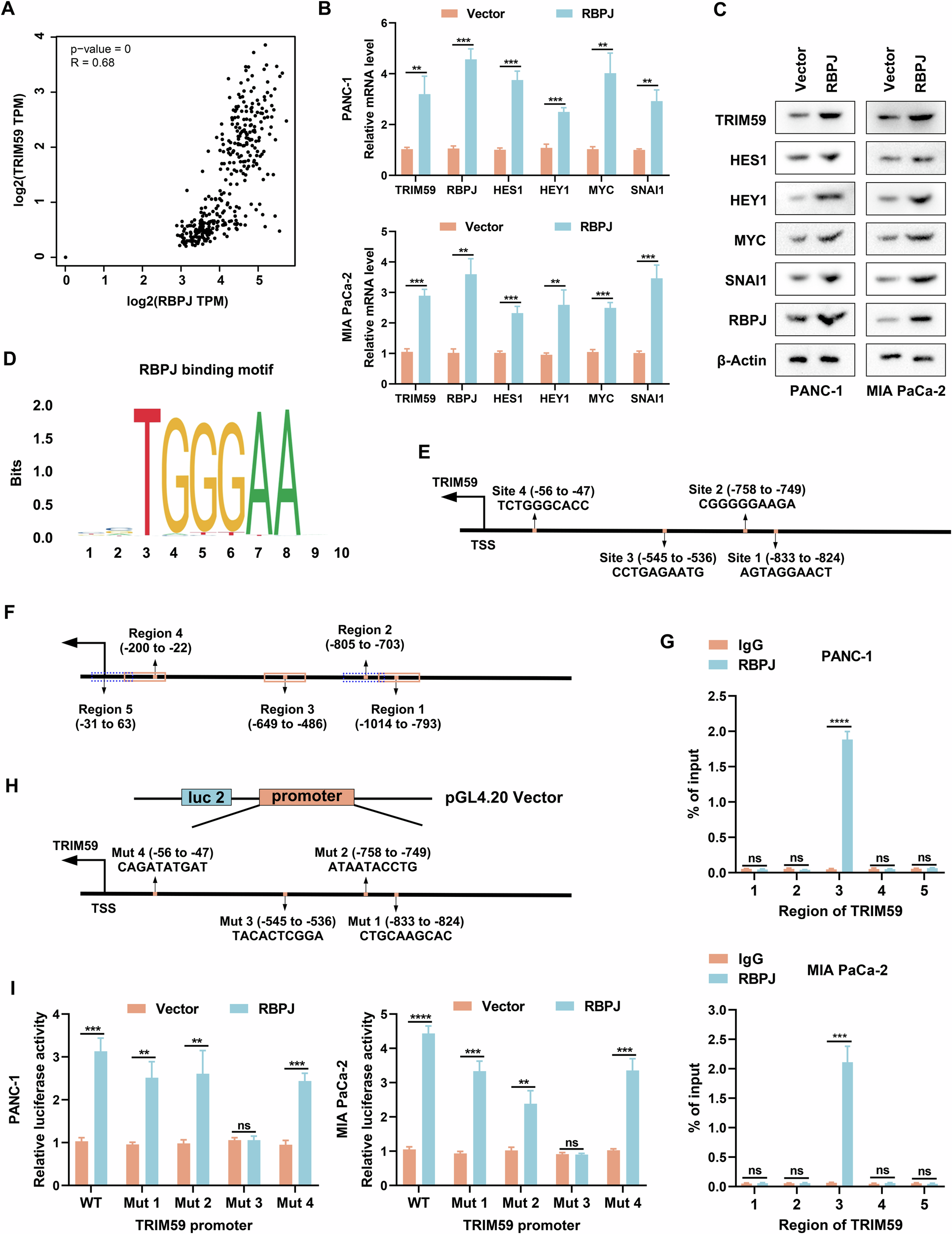
Fig. 6: RBPJ positively modulates TRIM59 expression at the transcriptional level.

A Correlation analysis between RBPJ and TRIM59 in the PC datasets from TCGA database. B, C RT-qPCR (B) and western blotting (C) were performed to probe the mRNA and protein levels of TRIM59, RBPJ, and Notch target genes. D The RBPJ-binding motif was acquired from the JASPAR database. E Schematic plot of the latent RBPJ-binding sites on the TRIM59 promoter. F Schematic illustration of primers designed for TRIM59 promoter regions. G Binding of RBPJ and the TRIM59 promoter was determined by ChIP-qPCR analysis. IgG was used as the negative control. H Schematic plot of the construction of dual luciferase reporter plasmid vector for the TRIM59 promoter. I Dual luciferase reporter assay was conducted on the indicated cells. **P < 0.01, ***P < 0.001, ****P < 0.0001, ns no significance.