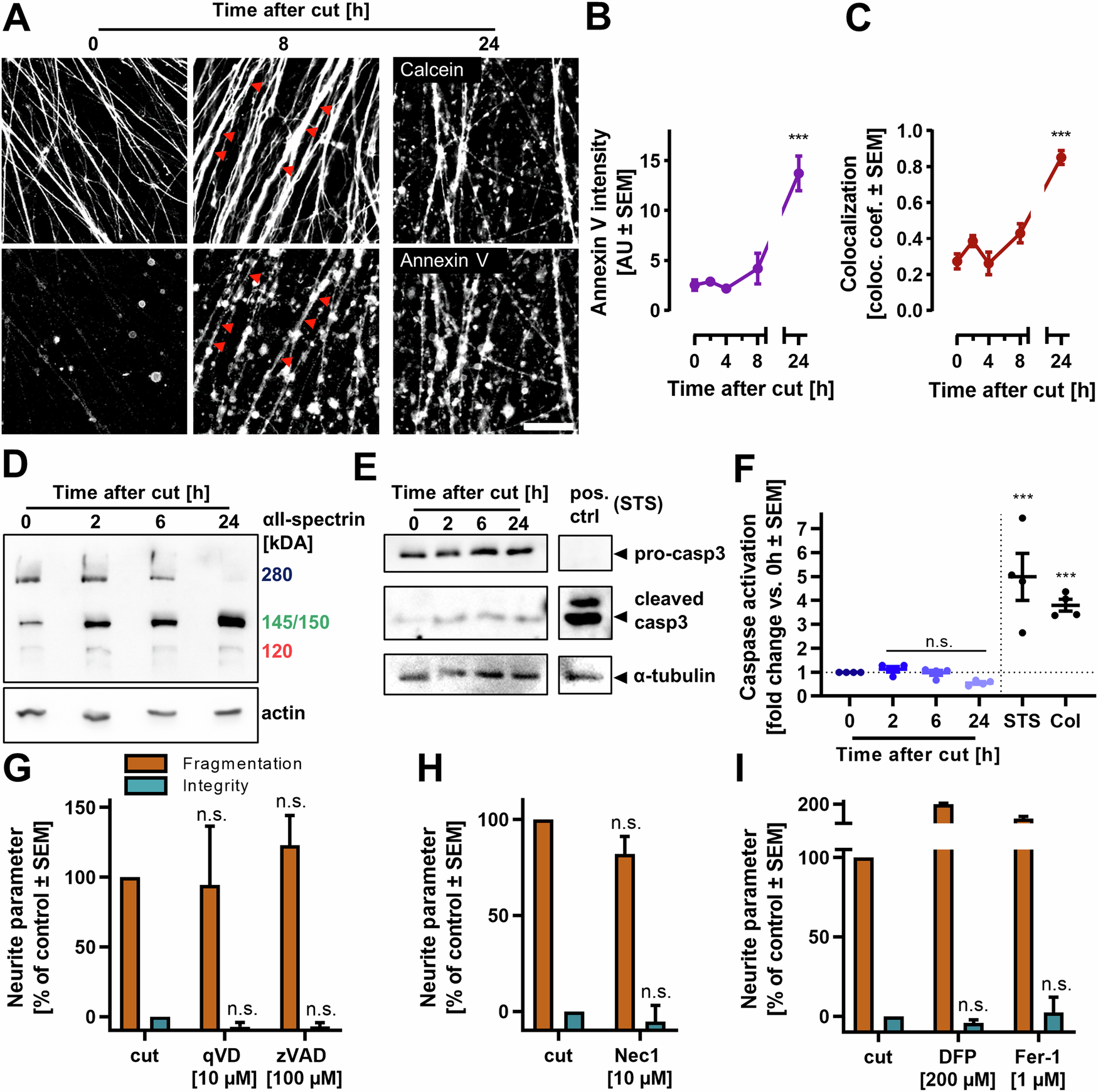
Fig. 3: Axotomy-induced neurite degeneration in the absence of caspase activation.

A Neurites were cut, and stained with orange calcein-AM and FITC-annexin V at different time points after axotomy. Images were recorded by epifluorescence microscopy and show the same field of view in different fluorescent channels. Arrowheads indicate two exemplary double-positive neurites at 8 h after axotomy. Scale bar = 50 µm. B, C The integrated intensity (B) of the annexin V signal was evaluated from fluorescent microscopy images, and (C) the annexin V colocalization with calcein positive structures was quantified. Mander’s colocalization coefficient (1 = total colocalization, 0 = no colocalization) was calculated by ImageJ’s colocalization threshold function. ***p < 0.001 by ANOVA with Dunnet’s post hoc test. D Western blot analysis of α-spectrin ( = fodrin) in isolated neurite protein at different time points after axotomy. The blot is representative of three blots from biological replicates (cf. Fig S3A). E Western blot analysis of pro-caspase3 (pro-casp3) and cleaved caspase3 of in the protein fraction from isolated neurites at different time points after axotomy. LUHMES cells, treated with 100 nM staurosporine (STS) for 24 h on DoD6, were used as positive control. The blot is representative of three blots from biological replicates (cf. Fig S3B). F Caspase activity was measured in isolated neurites at different time points after axotomy. 2.5D LUHMES cultures (see Fig. S1), treated with either 100 nM staurosporine (STS) or 100 nM colchicine (Col) for 24 h were used as positive controls. Cell bodies of these positive controls were removed immediately before cell lysis. Thus, caspase activity was measured only in the neurite compartment. n.s. = not significant, ***p < 0.001 by ANOVA with Dunnet’s post hoc test. G–I Neurite degeneration was quantified in axotomized neurites in the presence of cell death inhibitors. 2.5D LUHMES were treated with inhibitors of caspases (G), necroptosis (H) or ferroptosis (I) 30 min before axotomy. At 18 h after axotomy, neurites were stained with calcein and imaged. qVD = quinoline-Val-Asp-difluorophenoxymethylketone, zVAD = carbobenzoxy-valyl-alanyl-aspartyl-[O-methyl]-fluoromethylketone, Nec1 = necrostatin, DFP = deferiprone, Fer-1 = ferrostatin. n.s. = not significant, *p < 0.05, ***p < 0.001 by ANOVA with Dunnet’s post hoc test.