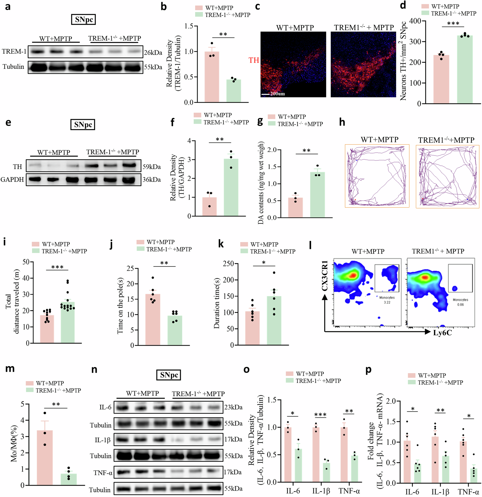
Fig. 5: Changes induced by TREM-1 deficiency in PD model mice.

a, b Western blot analysis of TREM-1 in the SNpc of WT and TREM-1-deficient mice treated with MPTP (n = 3). c, d Quantification of the total number of TH+ cells in the SNpc (n = 12 sections/4 mice per group). Scale bars: 200 µm for the overview. e, f Western blot analysis of TH in the SNpc of WT and TREM-1-deficient mice treated with MPTP (n = 3). g TREM-1 gene knockout significantly increased the striatal dopamine concentration, as measured by HPLC (n = 3). h Movement paths in OFT in different experimental groups. i Total distance moved in the OFT (n = 11–14). j Latency to descend in the pole (n = 6). k Latency to fall off the rod in the rotarod test (n = 6). l Plots showing Mo/MΦs in the SNpc. m Percentages of Mo/MΦs detected in the SNpc by flow cytometry (n = 4). n, o Western blot analysis of IL-6, IL-1β, and TNF-α in the SNpc of WT and TREM-1-deficient mice treated with MPTP (n = 3). p The expression levels of IL-6, IL-1β, and TNF-α in the SNpc were analyzed via qRT-PCR (n = 6). The data are presented as the mean ± SEM. (*P < 0.05, **P < 0.01, or ***P < 0.001 by Student’s t test).