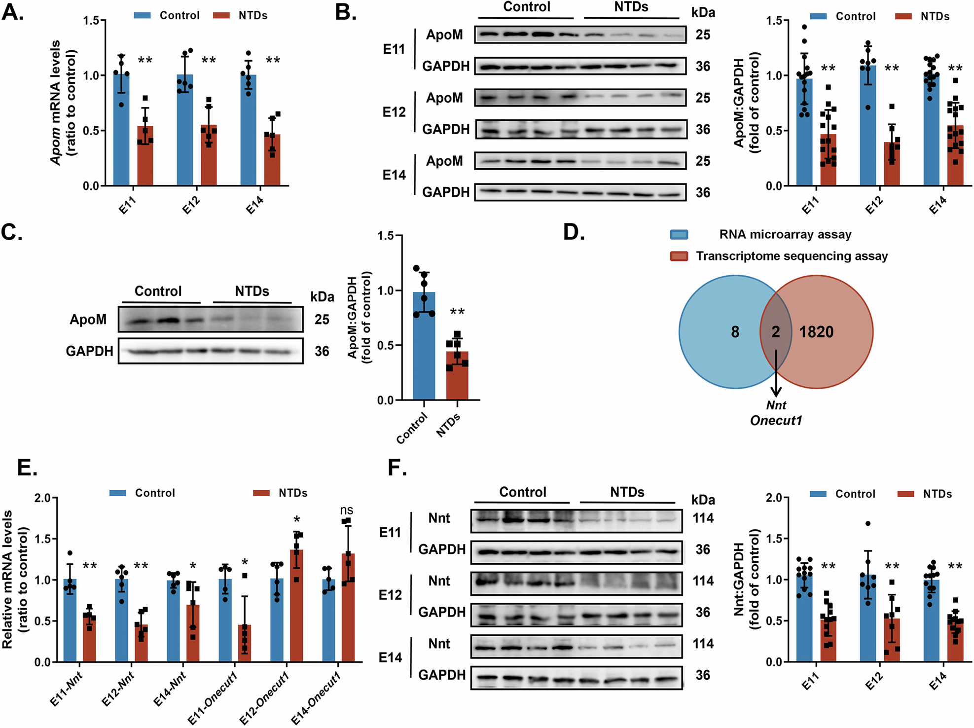
Fig. 1: ApoM and Nnt are downregulated in rat models and human fetuses with NTDs.

A, B, E, F Rat models were induced with a single intragastric administration of ATRA (NTDs) or olive oil (Control). Rat embryonic neural tube tissues were dissected on E11, E12 and E14. (A ApoM mRNA expressions in the Control and NTDs groups were assessed by qRT-PCR (n = 5–6 for each group). B ApoM protein expressions in the Control and NTDs groups were analysed by western blotting (n = 8 for each group). C ApoM protein expressions of human fetal spinal cords in the Control and NTDs groups were analysed by western blotting (n = 8 for each group). D Venn diagram of the top 10 differentially expressed genes (DEGs) of liver extracts between ApoM−/− and wild-type (WT) mice, as determined by an RNA microarray assay vs. DEGs of rat embryonic spinal cords between the NTDs and Control groups on E11 and E12 identified by a transcriptomic sequencing assay. E Nnt and Onecut1 mRNA expressions in the Control and NTDs groups were assessed by qRT-PCR (n = 5–6 for each group). F Nnt protein expressions in the Control and NTDs groups were analysed by western blotting (n = 8 for each group). GAPDH was used as a loading control. Data are expressed as the mean ± standard deviation (SD). Statistical comparisons were performed using Student’s t tests. *P < 0.05; **P < 0.01; “ns” represents no significance vs. the indicated group.