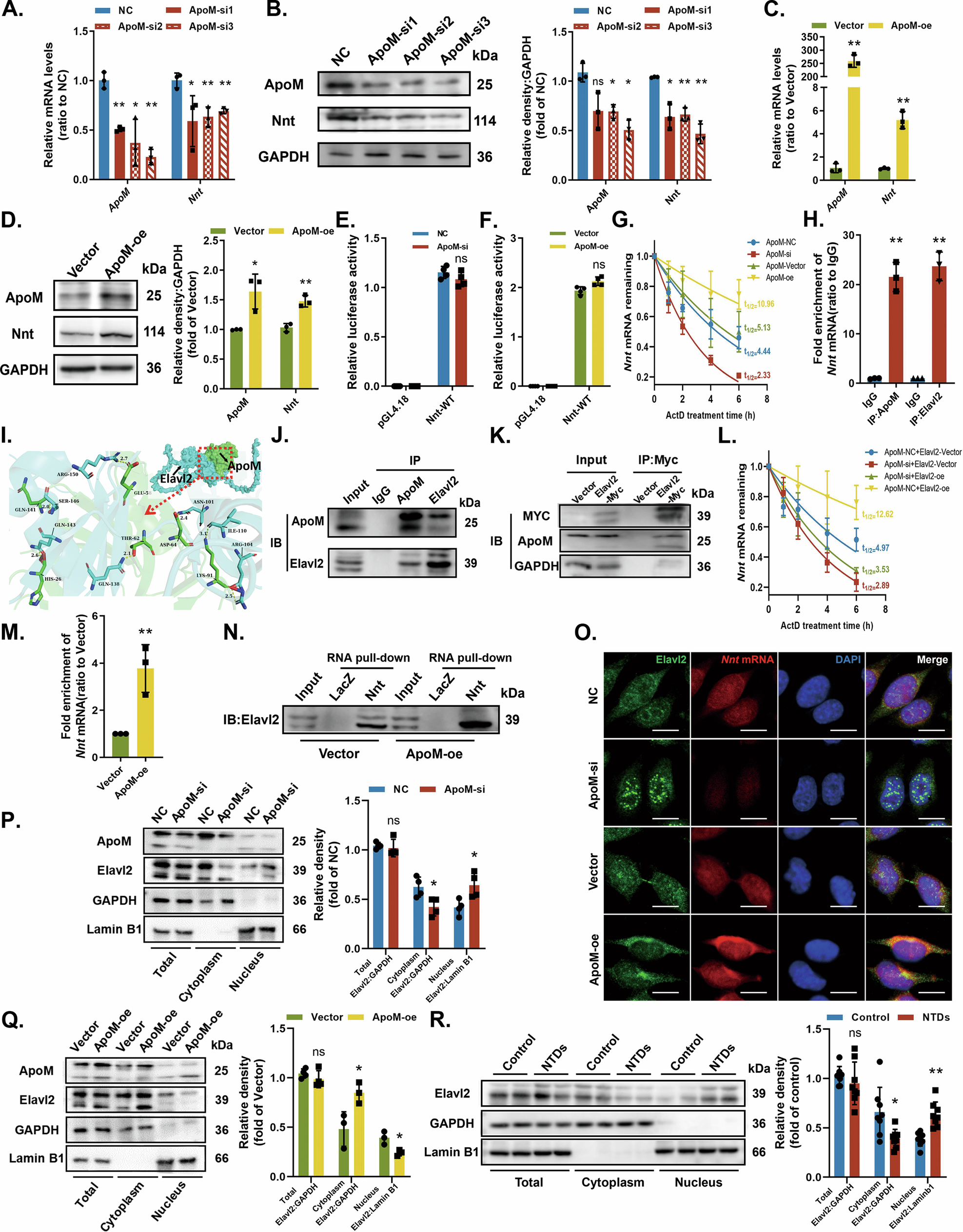
Fig. 5: ApoM acts as a scaffold protein to recruit Elavl2 to stabilize Nnt mRNA.

A, B C17.2 cells were transfected with Ncontrol (NC) or siRNA targeting ApoM (ApoM-si). A ApoM and Nnt mRNA levels were analysed by qRT-PCR (n = 3 from independent experiments). B ApoM and Nnt protein expressions were analysed by western blotting (n = 3 from independent experiments). C, D C17.2 cells were transfected with empty pcDNA vector (Vector) or WT ApoM cDNA (ApoM-oe). C ApoM and Nnt mRNA levels were analysed by qRT-PCR (n = 3 from independent experiments). D ApoM and Nnt protein expressions were analysed by western blotting (n = 5 from independent experiments). E Luciferase activity of the firefly luciferase construct without (pGL4.18) or with a mouse Nnt promoter (Nnt-WT) in C17.2 cells transfected with NC or ApoM-si (n = 4 from independent experiments). F Luciferase activity of the firefly luciferase construct without (pGL4.18) or with a mouse Nnt promoter (Nnt-WT) in C17.2 cells transfected with Vector or ApoM-oe (n = 4 from independent experiments). G C17.2 cells were incubated with Act D for indicated time periods to determine the stability of Nnt mRNA by qRT-PCR under different transfection conditions (n = 4 from independent experiments). H RIP assay determined the enrichment of Nnt mRNA by ApoM or Elavl2 in C17.2 cells (n = 3 from independent experiments). IgG was used as a negative control. I Simulation of protein docking between ApoM and Elavl2. J The endogenous interactions between ApoM and Elavl2 were examined by Co-IP in C17.2 cells. IgG was used as a negative control. K C17.2 cells were transfected with Vector or WT Elavl2-Myc cDNA (Elavl2-Myc), and exogenous interactions between ApoM and Elavl2 were detected by Co-IP. L C17.2 cells were incubated with Act D to determine the stability of Nnt mRNA by qRT-PCR under different transfection conditions (n = 4 from independent experiments). M, N C17.2 cells were transfected with Vector or ApoM-oe. M RIP assay determined the enrichment of Nnt mRNA by Elavl2 (n = 3 from independent experiments). N RNA pull-down analysis determined the enrichment of Elavl2 by biotin-labelled Nnt. Biotin-labelled LacZ was used as a negative control. O–Q C17.2 cells were transfected with NC, ApoM-si, Vector and ApoM-oe respectively. O The colocalization of Nnt mRNA (red) and Elavl2 (green) was detected by FISH and IF staining. Nuclei were counterstained with DAPI. Scale bar = 10 µm. P, Q Elavl2 protein levels in total cells, cytoplasm and nucleus were measured by western blotting (n = 3 from independent experiments). R Elavl2 protein expressions in total cells, cytoplasm and nucleus in the Control and NTDs rat models were analysed by western blotting (n = 8 per group). GAPDH or Lamin B1 was used as a loading control. Data are expressed as the mean ± SD. Statistical comparisons were performed using one-way ANOVA in (A, B); Student’s t tests in (C–F, H, M and P–R);.nonlinear regression in (G and L). *P < 0.05; **P < 0.01; “ns” represents no significance vs. the indicated group.