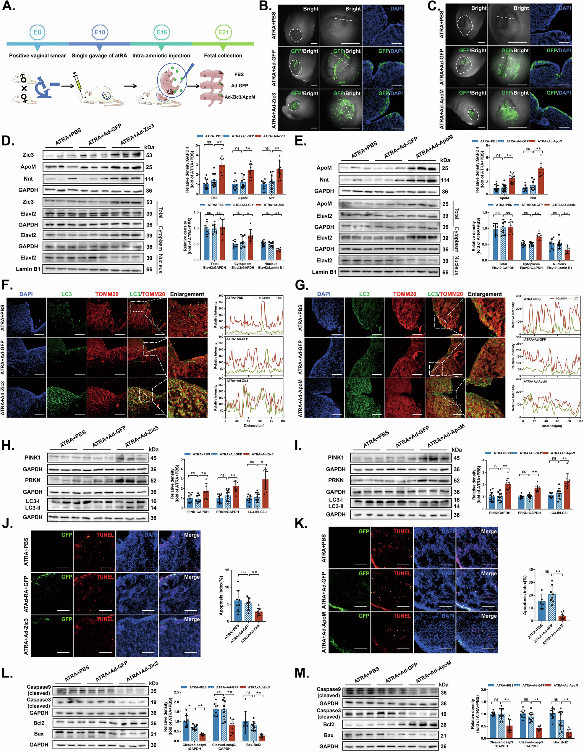
Fig. 8: Intra-amniotic injections of Zic3 or ApoM adenoviruses exert therapeutic effects by improving cell homeostasis between mitophagy and apoptosis.

A Schematic of intra-amniotic microinjections of Zic3 or ApoM adenoviruses. B, C Typical images of fluorescence stereomicroscope of embryos and fluorescence microscope of cryosections at E21 rat fetuses with NTDs after intra-amniotic injections of phosphate-buffered saline (PBS), GFP adenoviruses, Zic3 adenoviruses (B) or ApoM adenoviruses (C) The white dashed line circles the edge of the defective skin lesions (left column). Scale bar = 2 mm; the middle column is enlarged, and the white dashed line indicates the cryosections position; the right column shows the fluorescence of cryosections. Nuclei were counterstained with DAPI. Scale bar = 100 µm. D, E Zic3, ApoM, Nnt and Elavl2 protein expressions in different cell fractions in PBS-, Ad-GFP-, Ad-GFP-Zic3- (D) or Ad-GFP-ApoM-injected groups (E) were analysed by western blotting (n = 9 rats per group). F, G Cryosections of the spinal dorsal horn were double IF-stained with LC3-labelled autophagosomes (green) and TOMM20-labelled mitochondria (red) in the PBS-, Ad-GFP-, Ad-GFP-Zic3- (F) or Ad-GFP-ApoM-injected groups (G). Nuclei were counterstained with DAPI. Scale bar = 100 µm. H, I PINK1, PRKN and LC3-II/LC3-I protein levels in rat embryonic neural tube tissues were analysed by western blotting in the PBS-, Ad-GFP-, Ad-GFP-Zic3- (H) or Ad-GFP-ApoM-injected groups (I) (n = 9 rats per group). J, K Representative images and its quantification of TUNEL staining in the PBS-, Ad-GFP-, Ad-GFP-Zic3- (J) or Ad-GFP-ApoM-injected groups (K). Nuclei were counterstained with DAPI. Scale bar = 100 µm (n = 5–8 rats per group). L, M Cleaved Caspase 9, cleaved Caspase 3 and Bax/Bcl-2 protein levels in rat embryonic neural tube tissues were analysed by western blotting in the PBS-, Ad-GFP-, Ad-GFP-Zic3- (L) or Ad-GFP-ApoM-injected groups (M) (n = 9 rats per group). GAPDH was used as a loading control. Data are expressed as the mean ± SD. Statistical comparisons were performed using one-way ANOVA. *P < 0.05; **P < 0.01; “ns” represents no significance vs. the indicated group.