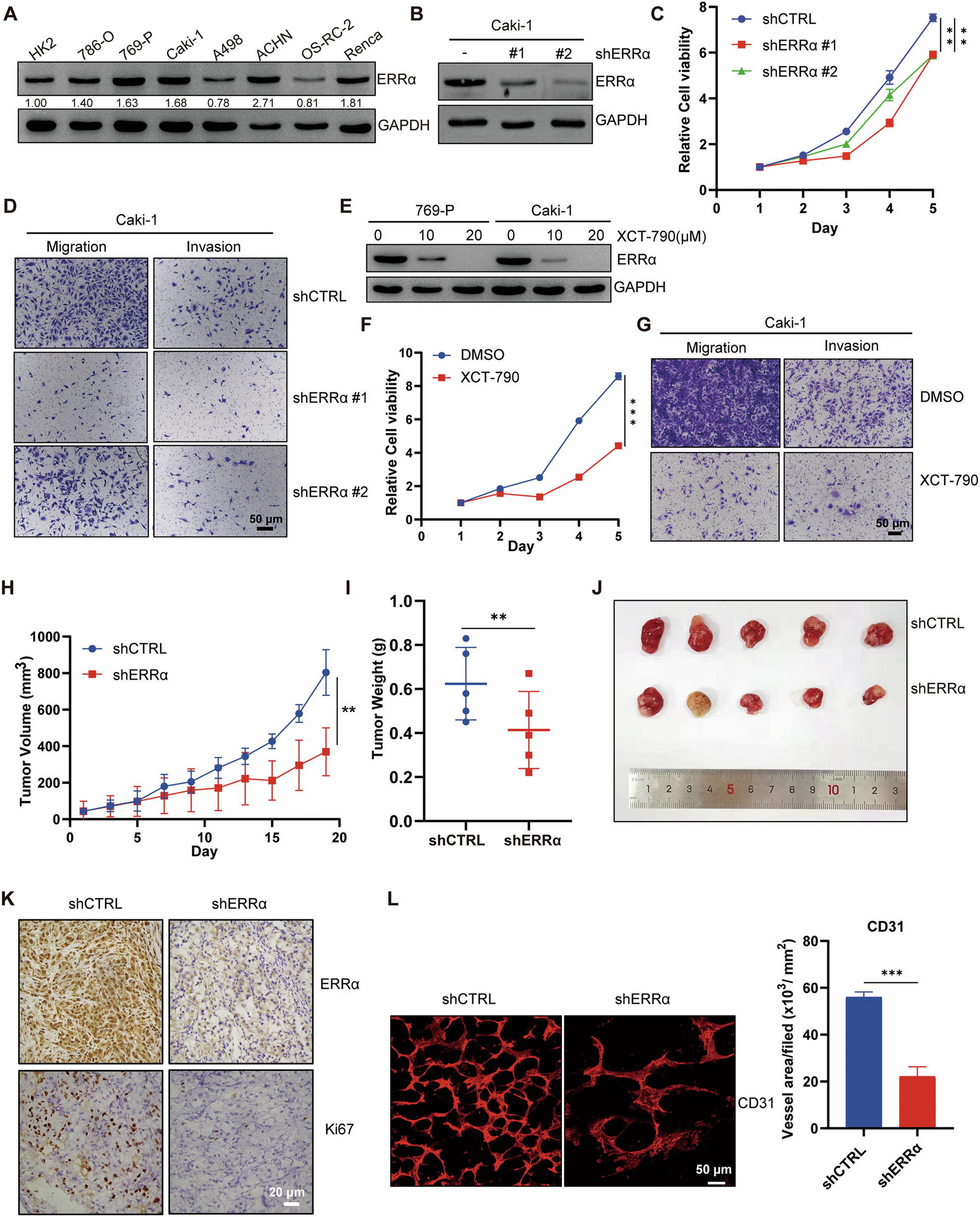
Fig. 1: Inhibition of ERRα impaired the proliferation and metastasis of RCC cells in vitro and in vivo.

A Western blot determined the protein levels of ERRα in the normal kidney cell and RCC cell lines. B Western blot confirmed the knockdown efficiency of shERRα in Caki-1. C CCK8 assay showed the effect of shERRα on the cell growth of Caki-1, **p < 0.01. D Transwell assay determined the migration and invasion of Caki-1 with or without stable knockdown of ERRα. E Western blot tested the inhibitory effect of XCT-790 on the ERRα expression in 769-P and Caki-1 cells. F CCK8 assay showed the effect of XCT-790 on the cell proliferation of Caki-1 cells, ***p < 0.001. G Transwell assay determined the effect of XCT-790 on the migration and invasion of Caki-1. H Tumor volume monitoring determined the tumorigenesis of Caki-1 with or without stable knockdown of ERRα by shERRα, n = 5, **p < 0.01. I Scatter plot showed the tumor weights from shCTRL and shERRα, n = 5, **p < 0.01. J The images of tumors removed from the indicated two groups of mice. K ERRα and Ki67 expression in tumor tissues from two indicated groups were detected by IHC. L Whole-mount assay staining with CD31 showed the vascular intensity of tumor tissues from the two indicated groups. Column graph indicated the vessel area statistically analyzed in the tumor tissues from two group, ***p < 0.001.