Correction to: Cell Death & Disease https://doi.org/10.1038/s41419-021-03669-w, published online 12 April 2021
In the published article, one error appeared in the Fig. 1A owing to our negligence during editing of image. The other error was in Fig. 2B, both the WT-Con group and the WT-Sim group showed no aggregation of SOD1 by fluorescent staining so that the image of WT-con was very similar to that of WT-Sim. Due to our negligence, the same image was used for the WT-Con group and the WT-Sim group. We have revised the two errors and shown the correction images in the corrected file. All of our authors confirmed that this revision will not change our results and conclusions. The authors would like to assure readers that the corrected values and labels do not alter the interpretations or validity of the research.
Error Correction
1. Figure 1A: We checked the original images again and found that it was indeed an error for the β-actin image in Fig. 1A owing to our mistake during the figure editing process (As shown in the red box).

Published Figure1A
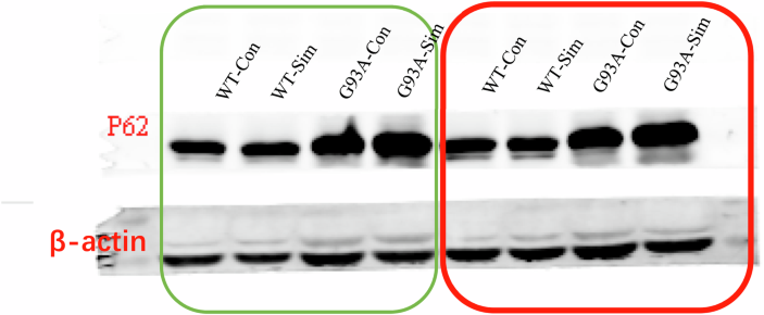
Original image of Western Blot for Fig. 1A.
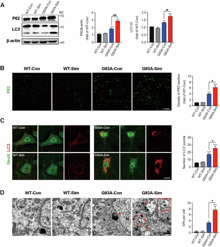
Western blot analysis of P62 in the lumbar spinal cords of WT and SOD1G93A mice treated with or without simvastatin at 120 days.

Eight bands represent two independent experiments (marked with red and green boxes respectively) The order of the samples is WT-Con, WT-Sim, G93A-Con, G93A-Sim. The red box represents the β-actin image that correctly corresponds to the P62 image shown in Fig. 1A.
Corrected Figure 1A

Corrected Figure 1

2. Figure 2B: Due to our negligence, the same image was used for the WT-Con group and the WT-Sim group (As shown in the red box).

Published Figure2B
Original image of Immunofluorescence labeling for Fig. 2B.
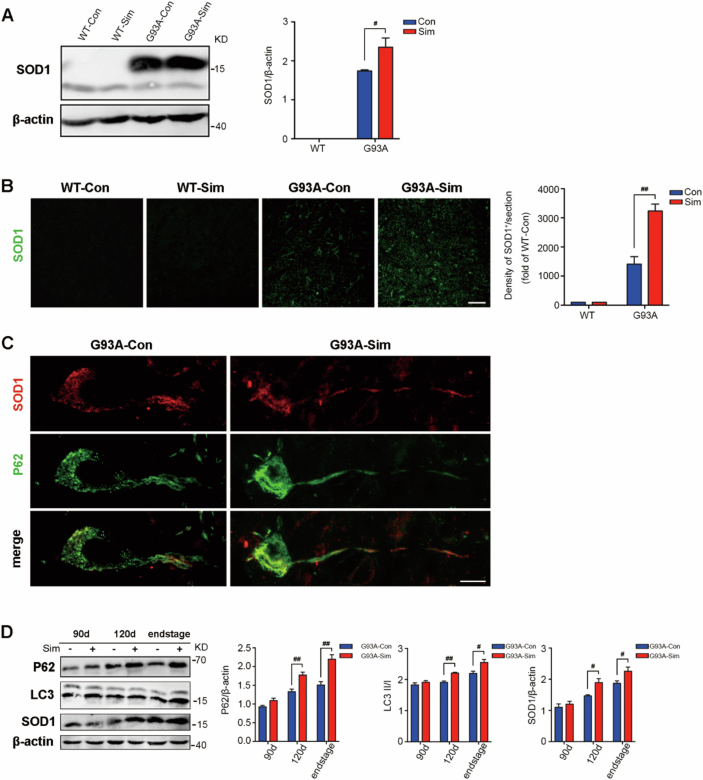
Immunofluorescence labeling of SOD1 (green) in the lumbar spinal cord at 120 days.
WT-Con

WT-Sim

In WT group (WT-Con and WT-Sim), there was no accumulation of SOD1 by fluorescent staining, and the image showed mainly background.
Corrected Figure 2B

Corrected Figure 2

The original article has been corrected.
Author information
Authors and Affiliations
Corresponding authors
Rights and permissions
Open Access This article is licensed under a Creative Commons Attribution 4.0 International License, which permits use, sharing, adaptation, distribution and reproduction in any medium or format, as long as you give appropriate credit to the original author(s) and the source, provide a link to the Creative Commons licence, and indicate if changes were made. The images or other third party material in this article are included in the article’s Creative Commons licence, unless indicated otherwise in a credit line to the material. If material is not included in the article’s Creative Commons licence and your intended use is not permitted by statutory regulation or exceeds the permitted use, you will need to obtain permission directly from the copyright holder. To view a copy of this licence, visit http://creativecommons.org/licenses/by/4.0/.
About this article
Cite this article
Bai, L., Wang, Y., Huo, J. et al. Correction: Simvastatin accelerated motoneurons death in SOD1G93A mice through inhibiting Rab7-mediated maturation of late autophagic vacuoles. Cell Death Dis 16, 139 (2025). https://doi.org/10.1038/s41419-025-07349-x
Published:
Version of record:
DOI: https://doi.org/10.1038/s41419-025-07349-x