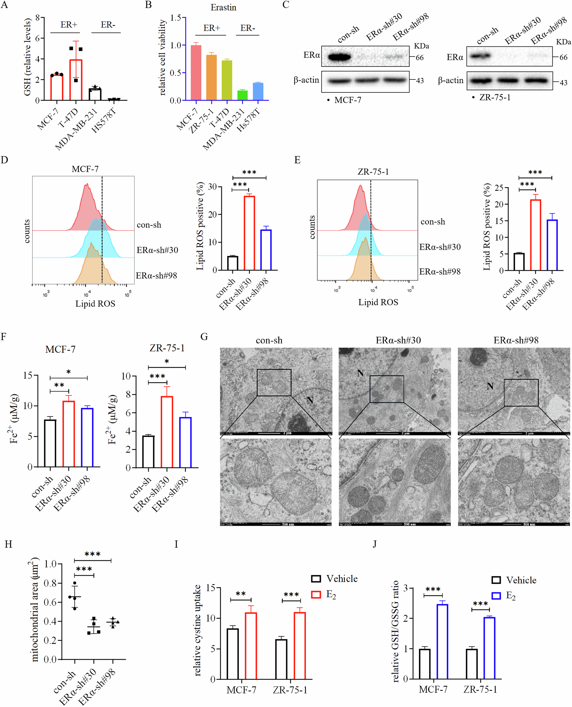
Fig. 1: Estrogen/ERα is involved in regulating ferroptosis in ER+ breast cancer cells.

A Glutathione levels were significantly higher in ER+ breast cancer cell lines compared with in ER- breast cancer cell lines after analyzing the NCI-60 metabolomics dataset. B ER- breast cancer cells were more sensitive to the ferroptosis inducer Erastin than ER+ breast cancer cells. Cells were treated with Erastin (10 μM) for 72 h before being analyzed by the CCK8 reagent. C ERα was effectively knocked down using shRNA in ER+ breast cancer cell lines MCF-7 and ZR-75-1. Cells expressing two different ERα shRNAs (sh30 and sh98) were subjected to western blot analysis. D, E Knockdown of ERα increased Lipid ROS levels in ER+ breast cancer cells. Con- and ERα-knocked down MCF-7 (D) and ZR-75-1 (E) cells were treated with BODIPY 581/591C11 (10 μM) dye for 30 min. Flow cytometry was used to detect Lipid ROS levels. F Knockdown of ERα increased Fe2+ levels in ER+ breast cancer cells. G, H Knockdown of ERα decreased the size of mitochondria in MCF-7 cells. Transmission electron microscopy revealed a distinctive morphological feature of ferroptosis in ERα-knocked down MCF-7 cells (G). Quantitation of the mitochondrial area in con- and ERα-knocked down MCF-7 cells was presented, n = 4 in each group (H). I, J Estrogen enhanced antioxidant capacity of ER+ breast cancer cells. Estrogen starved MCF-7 and ZR-75-1 cells were treated with or without estrogen (E2) (10 nM) for 24 h before being subjected to analysis for cystine uptake (I) and the ratio of glutathione (GSH) to oxidized glutathione (GSSG) (J). Data are shown as Mean ± SEM (n = 3). *P < 0.05, **P < 0.01, ***P < 0.001.