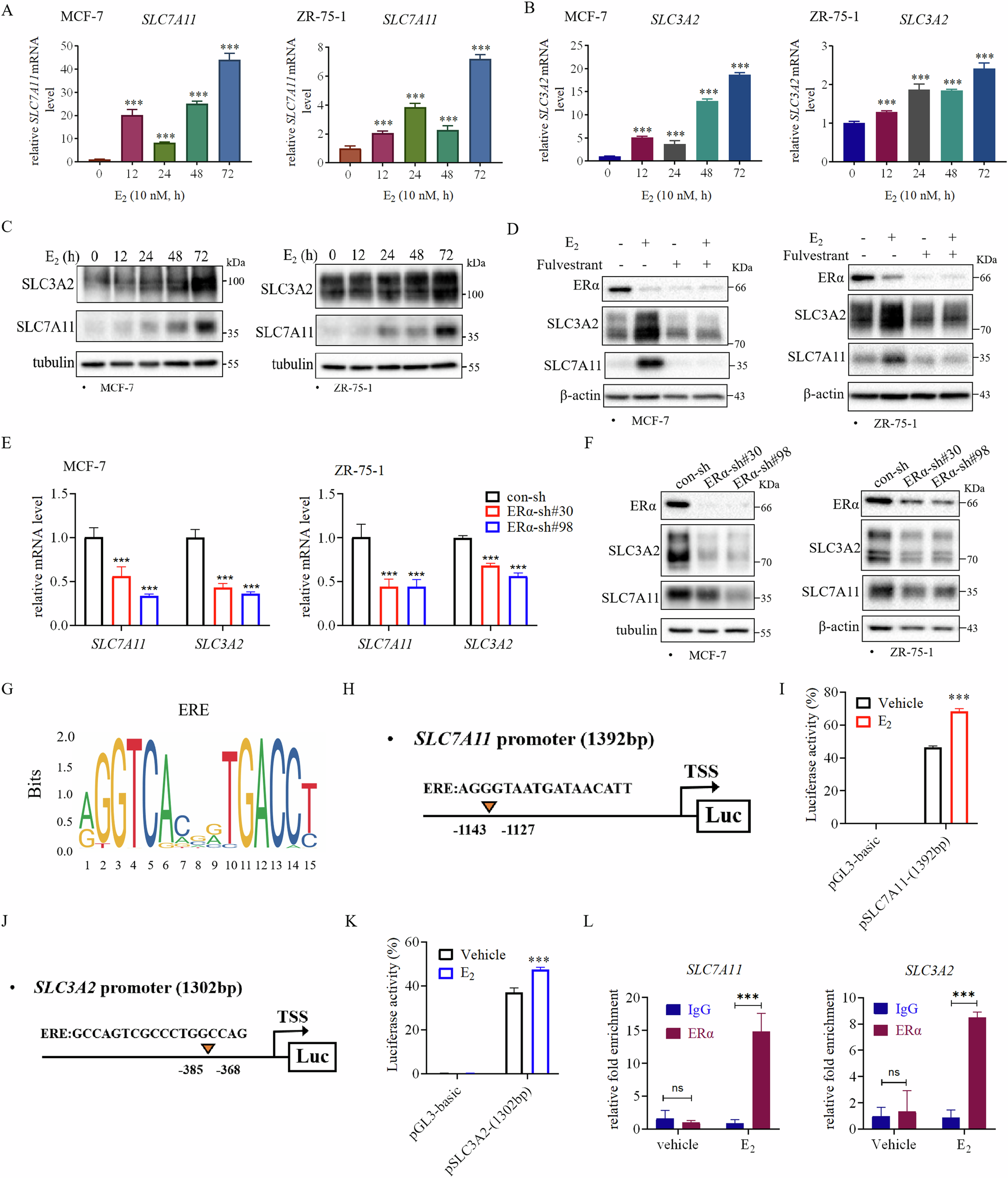
Fig. 4: ERα transcriptionally promotes the expression of SLC7A11 and SLC3A2 in ER+ breast cancer cells.

Estrogen (E2) increases SLC7A11 (A) and SLC3A2 (B) mRNA levels in ER+ breast cancer cell lines. SLC7A11 (A) and SLC3A2 (B) mRNA levels were quantified by qRT-PCR in estrogen-starved MCF-7 and ZR-75-1 cells treated with 10 nM E2 for 0, 12, 24, 48, and 72 h. C E2 increases SLC7A11 and SLC3A2 protein levels in ER+ breast cancer cell lines. SLC7A11 and SLC3A2 protein levels were examined by western blot analysis in MCF-7 and ZR-75-1 cells treated with 10 nM E2 for 0, 12, 24, 48, and 72 h. D Fulvestrant prevented the increase in SLC7A11 and SLC3A2 protein levels enhanced by E2 treatment. Estrogen-starved MCF-7 and ZR-75-1 cells were pretreated with 1 µM Fulvestrant for 2 h before the addition of 10 nM E2 for 72 h followed by western blot analysis for detecting ERα, SLC7A11, and SLC3A2 protein levels. E Knockdown of ERα decreased the mRNA levels of SLC7A11 and SLC3A2. SLC7A11 and SLC3A2 mRNA levels were quantified by qRT-PCR in con- and ERα-knocked down MCF-7 and ZR-75-1 cells. F Knockdown of ERα reduced the protein levels of SLC7A11 and SLC3A2 in MCF-7 and ZR-75-1 cells. G The motif of Estrogen-responsive element (ERE) as predicted by the JASPAR website. H, J pGL3-SLC7A11 and pGL3-SLC3A2 promoter luciferase reporter constructs. One predicted ERE in the SLC7A11 promoter region, and one predicted ERE in the SLC3A2 promoter region were indicated by arrowheads. I, K Luciferase reporter assay showed that E2 enhanced SLC7A11 (I) or SLC3A2 (K) promoter activity in MCF-7 cells. The indicated luciferase reporter plasmids together with the TK-renilla luciferase plasmid were transiently transfected into MCF-7 cells. Cells were treated with 10 nM E2 for 24 h before being subjected to luciferase activity assay. L Estrogen promoted ERα binding to the SLC7A11 or SLC3A2 promoter region containing the predicted ERE in MCF-7 cells. The binding of ERα to the SLC7A11/ SLC3A2 promoter regions was analyzed using the ERα-ChIP experiments. Data are shown as Mean ± SEM (n = 3). ***P < 0.001; ns not significant.