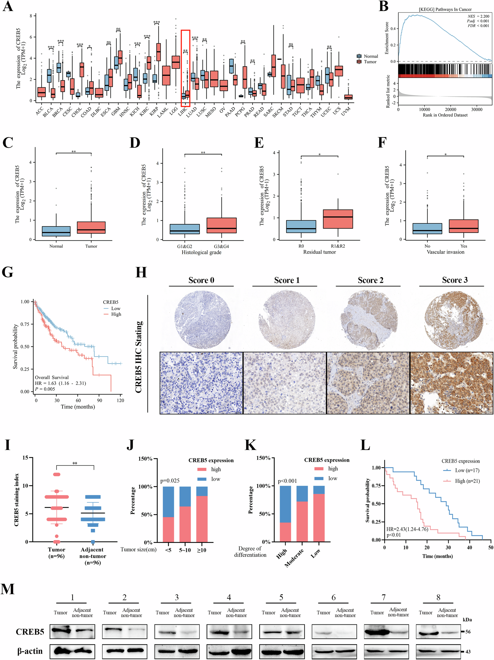
Fig. 2: CREB5 is highly expressed in HCC and associated with poor prognosis.

A The expression of CREB5 in 33 different cancer tissues and adjacent tissues was analyzed by TCGA database. B GSEA maps showing that tumor-related gene sets were significantly enriched in the high CREB5 expression group. C Expression profile of CREB5 mRNA in HCC tissues and normal tissues (TCGA). D CREB5 expression in different histological grade gruops (TCGA). Effect of CREB5 expression on residual tumor (E) and vascular invasion (F) in HCC (TCGA). G Kaplan–Meier survival curves of OS based on TCGA database. H Representative images of IHC staining intensity levels of 0, 1, 2 and 3. I IHC staining of CREB5 in liver cancer and adjacent tissue. IHC staining of CREB5 in the different tumor sizes (J) and histological grades (K). L Kaplan–Meier analysis of OS stratified by high CREB5 expression (n = 21) and low CREB5 expression (n = 17). M The image of the relative levels of CREB5 in liver cancer tissues and adjacent non-tumor liver tissue by western-blotting.