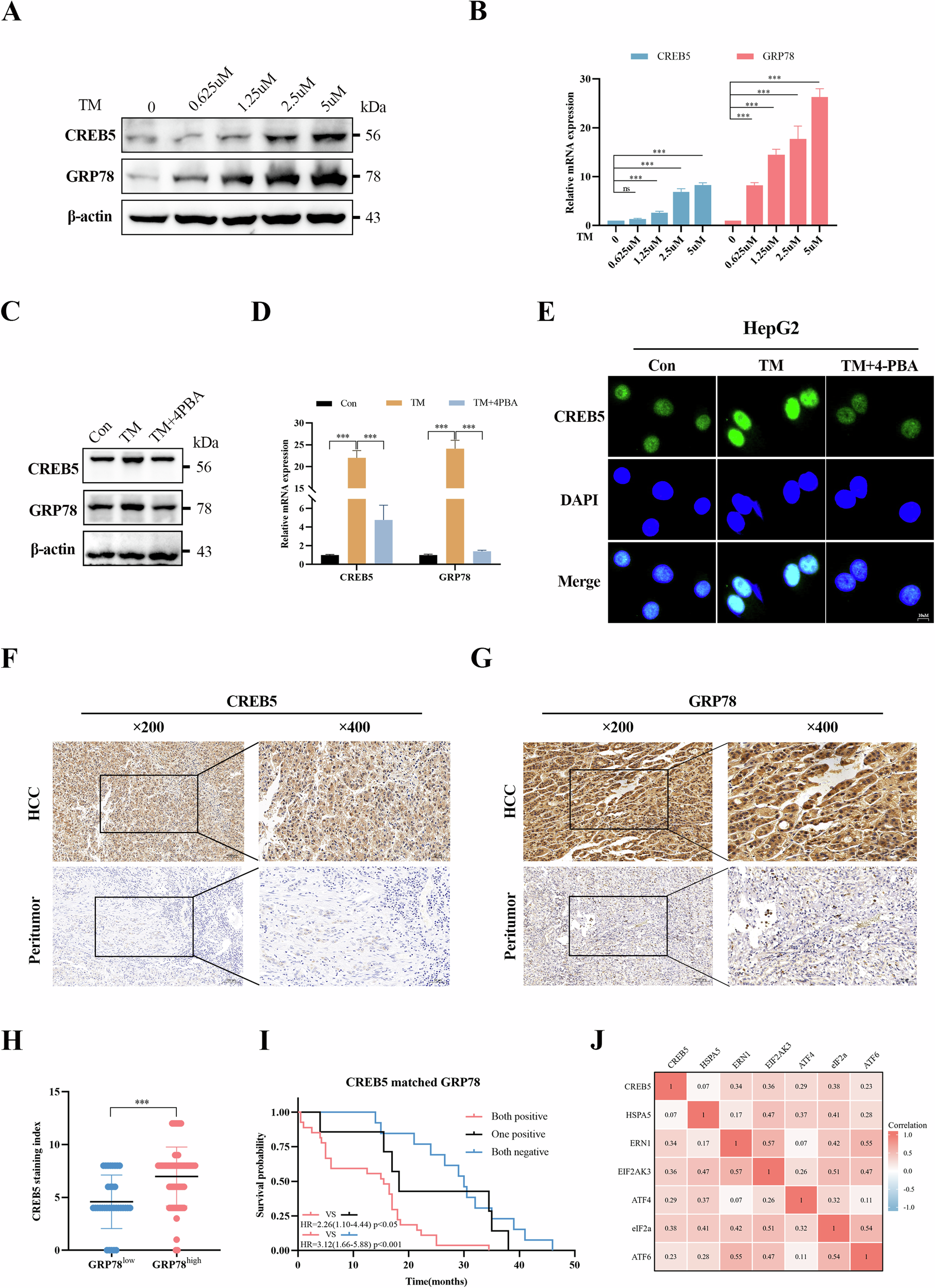
Fig. 3: Activation of ERS upregulates CREB5 expression in HCC.

Changes in GRP78 and CREB5 protein (A) and mRNA (B) levels after HepG2 cells were treated with different concentrations of TM. Changes in GRP78 and CREB5 protein (C) and mRNA (D) levels after HepG2 cells were treated with TM (2.5 µM) or TM (2.5 µM) + 4-PBA (1 mM). E HepG2 cells were treated with TM (2.5 µM) or TM (2.5 µM) + 4-PBA (1 mM), and the expression of CREB5 was detected by immunofluorescence. IHC staining images of CREB5 (F) and GRP78 (G) in liver cancer tissue and adjacent normal liver tissue. H IHC staining index of CREB5 in the GRP78 high/low group. I Kaplan–Meier survival curves of OS in related groups. J The correlation between CREB5 and ERS-related downstream genes was analyzed through the mRNA expression of 424 cases with HCC in TCGA database.