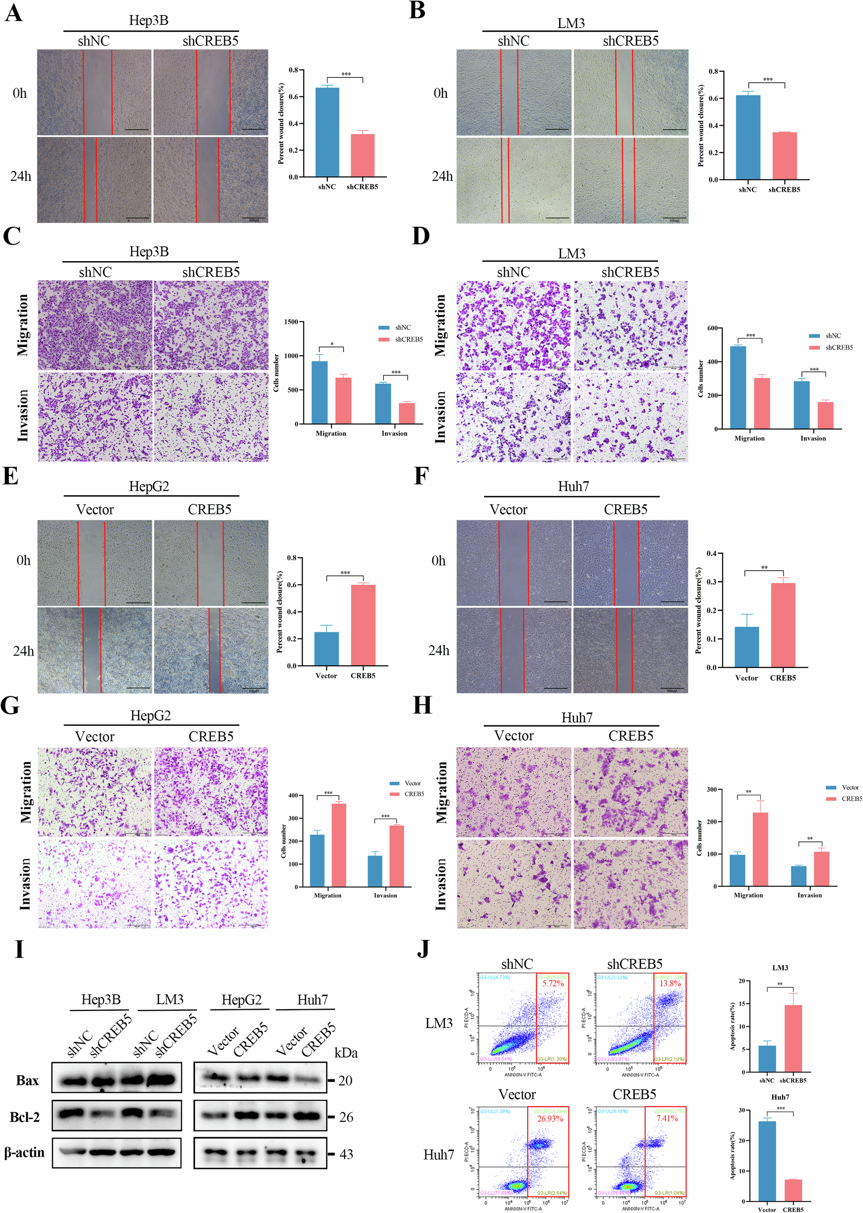
Fig. 5: CREB5 promotes migration and invasion and inhibits apoptosis of HCC.

The migration ability of Hep3B (A) and LM3 (B) cells after CREB5 knockdown was examined by wound-healing assay. The migration and invasion ability of Hep3B (C) and LM3 (D) after CREB5 knockdown was examined by transwell assay. The migration ability of HepG2 (E) and Huh7 (F) cells after CREB5 overexpression was examined by wound-healing assay. The migration and invasion ability of HepG2 (G) and Huh7 (H) after CREB5 overexpression was examined by transwell assay. I Protein expression of BAX and Bcl-2 after CREB5 knockdown or overexpression. J Flow cytometry was used to detect cell apoptosis after CREB5 knockdown or overexpression.