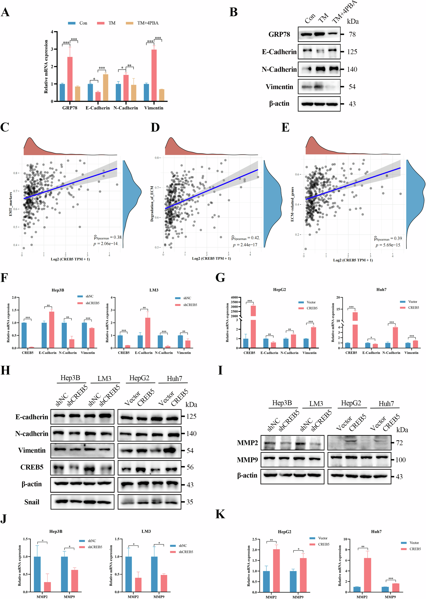
Fig. 6: ERS promotes EMT through CREB5.

Relative mRNA (A) and protein (B) expression of ERS markers (GRP78) and EMT markers (E-cadherin, N-cadherin, and vimentin) in HepG2 cells treated with TM (2.5 µM) or TM (2.5 µM) + 4-PBA (1 mM). C–E Spearman correlation analysis between CREB5 and different pathways (TCGA). The relative mRNA (F, G) and protein (H) expression levels of EMT markers in cells with CREB5 overexpression or knockdown. The relative protein (I) and mRNA (J, K) expression levels of MMP2 and MMP9 in cells with CREB5 overexpression or knockdown.