Correction to: Cell Death and Disease https://doi.org/10.1038/s41419-021-03509-x, published online 26 February 2021
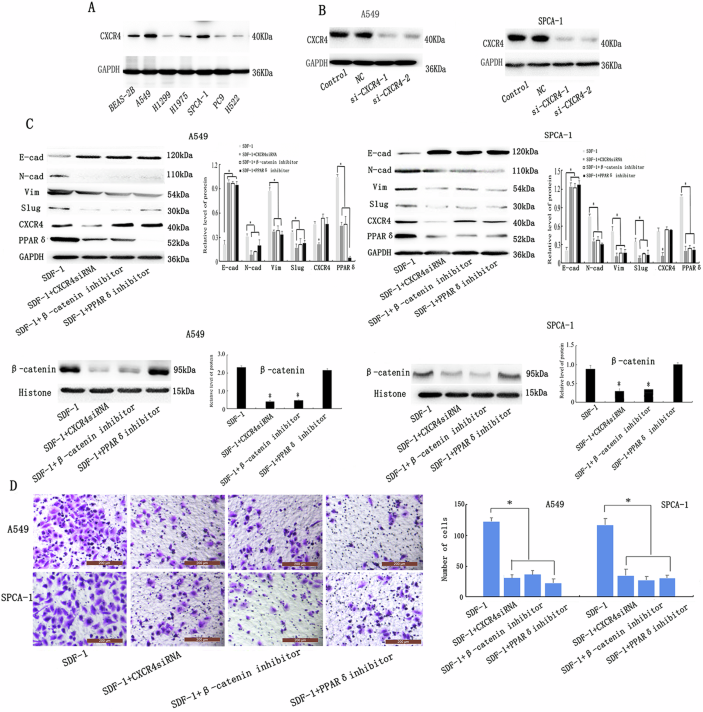
In this article Fig. 6C showed a lot of band results of Western blotting assays, that have been mistakenly re-used in the GAPDH band of the A549 group as an internal reference Histone for SPCA-1 nuclear proteins and further quantified the relative levels of β-catenin.
Different internal references may lead to different analysis results. So, we traced back the original bands and found the results of three independent replicate experiments performed to detect the expression of β-catenin and corresponding Histone after nuclear protein extraction in SPCA-1 cells. The relative levels of β-catenin were also re-quantified.
Fortunately, this correction did not affect the statistical differences in the levels of β-catenin between groups.
Correct Fig. 6

Incorrect Fig. 6

The original article has been corrected.
Author information
Authors and Affiliations
Corresponding authors
Rights and permissions
Open Access This article is licensed under a Creative Commons Attribution 4.0 International License, which permits use, sharing, adaptation, distribution and reproduction in any medium or format, as long as you give appropriate credit to the original author(s) and the source, provide a link to the Creative Commons licence, and indicate if changes were made. The images or other third party material in this article are included in the article’s Creative Commons licence, unless indicated otherwise in a credit line to the material. If material is not included in the article’s Creative Commons licence and your intended use is not permitted by statutory regulation or exceeds the permitted use, you will need to obtain permission directly from the copyright holder. To view a copy of this licence, visit http://creativecommons.org/licenses/by/4.0/.
About this article
Cite this article
Wang, Y., Lan, W., Xu, M. et al. Correction: Cancer-associated fibroblast-derived SDF-1 induces epithelial-mesenchymal transition of lung adenocarcinoma via CXCR4/β-catenin/PPARδ signalling. Cell Death Dis 16, 136 (2025). https://doi.org/10.1038/s41419-025-07368-8
Published:
Version of record:
DOI: https://doi.org/10.1038/s41419-025-07368-8