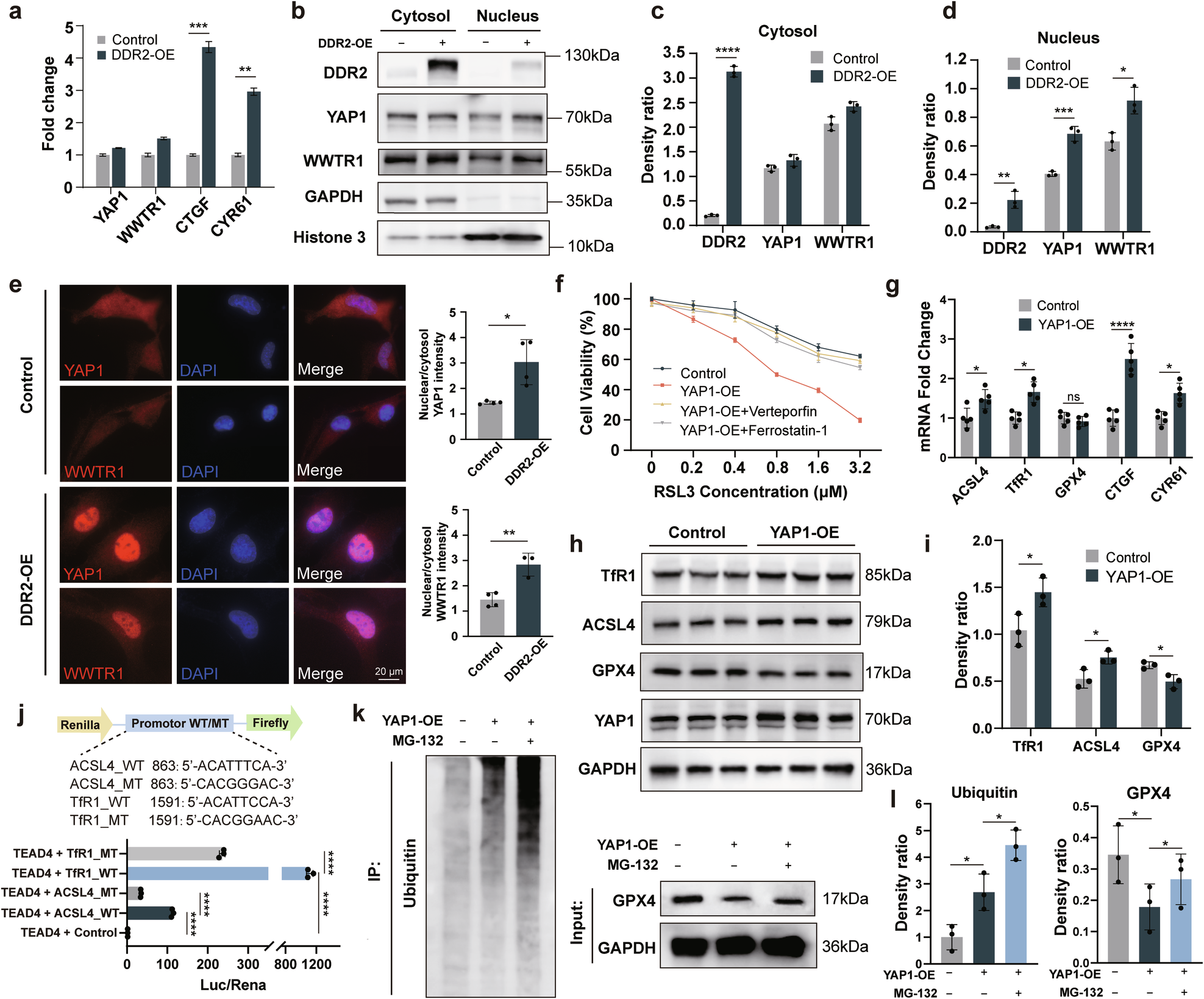
Fig. 4: DDR2 overexpression promotes ferroptosis sensitivity through the Hippo pathway.

a Quantitative PCR results of Hippo pathway related genes (YAP1, WWTR1, CTGF, and CYR61) in DDR2 overexpressing (DDR2-OE) cells (n = 3). b–d Western blotting and densitometry analysis of YAP1 and WWTR1 in the cytosol and nucleus of DDR2-OE cells (n = 3). e Immunofluorescence and nuclear/cytosol fluorescence intensity quantification of YAP1 and WWTR1 in cytosol and nucleus (n = 4). Scale bar: 20 μm. Each replicate was calculated from five randomly selected cells. f Cell viability measured by CCK8 (n = 3). Cells were treated with 2 μM verteporfin or 2 μM ferrostatin-1 along with various concentrations of RSL3 for 24 h. g Quantitative PCR results of ferroptosis-related genes (ACSL4, TfR1, and GPX4) and Hippo pathway downstream genes (CTGF and CYR61) in YAP1 overexpressing (YAP1-OE) cells (n = 5). h, i Western blotting results and densitometry analysis of ferroptosis-related genes of YAP1-OE cells. j Dual luciferase reporter assay results of transcription factor TEAD4 co-transfected with ACSL4 and TfR1 promotors (WT and MT refer to wild type and mutative type, respectively) (n = 3). k Immunoprecipitation result showing the increased GPX4 ubiquitination level and decreased GPX4 protein level in the YAP1-OE cells (n = 3). The decreased GPX4 protein level can be rescued by the treatment of 10 μM MG-132 for 6 h. l Densitometry analysis of k. Ubiquitin levels were normalized to the average value of the control group. Band densities of Western blotting assays were normalized to GAPDH for statistical analysis. Data are presented as mean ± SD. Statistical significance was determined using multiple unpaired t-tests with False Discovery Rate post comparisons (a, c, d, g, i), unpaired t-tests (e), and one-way ANOVA with the Dunnett’s multiple comparison test (j, l). *P < 0.05, **P < 0.01, ***P < 0.001, ****P < 0.0001.