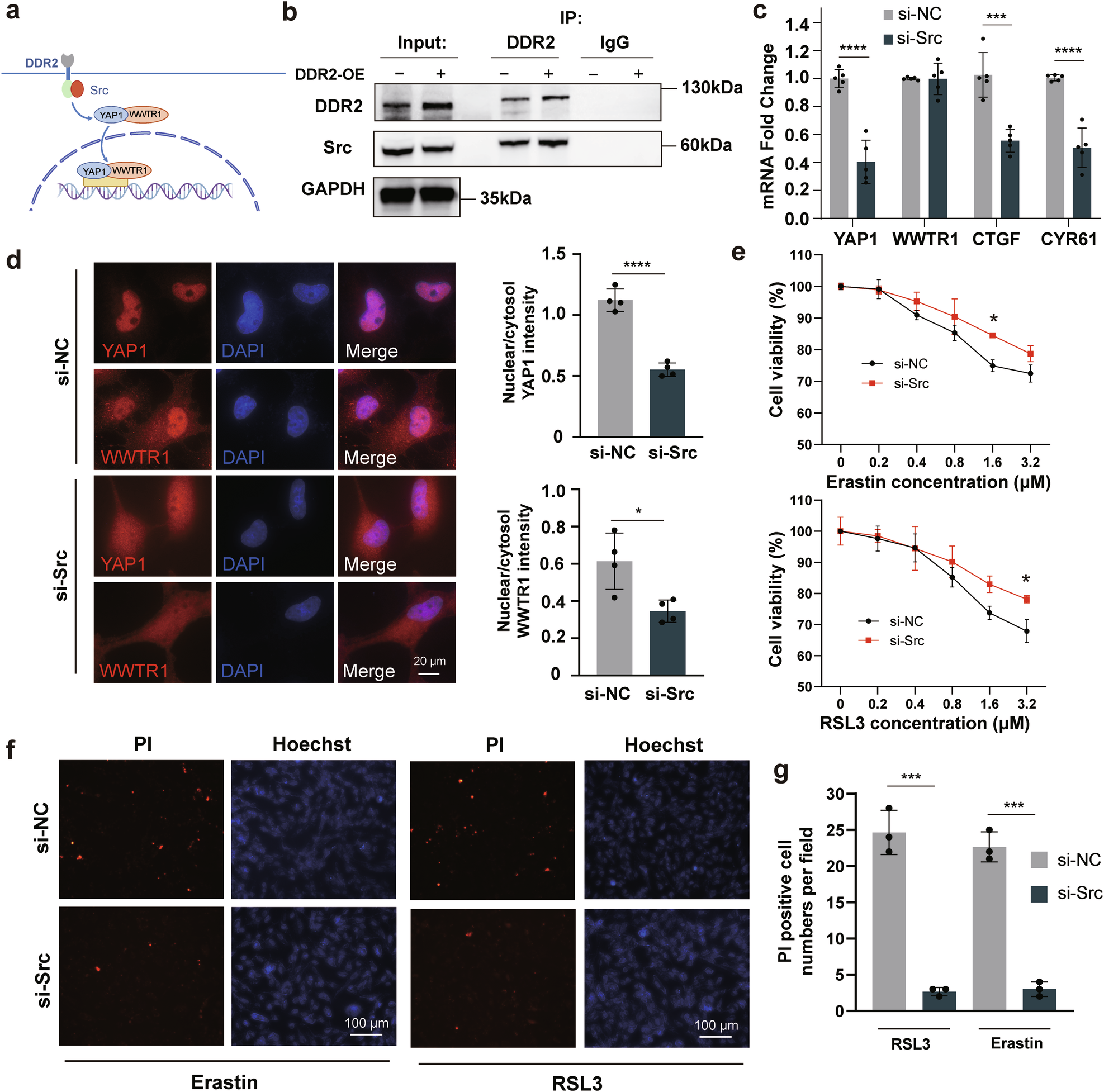
Fig. 5: The Hippo pathway is modulated by DDR2 in a Src-dependent manner.

a A schematic diagram of the DDR2-Src-Hippo pathway. b Co-immunoprecipitation result of the interaction between DDR2 and Src. The Src protein was pulled down by DDR2 antibody. c mRNA levels of Hippo-related genes after Src knockdown in DDR2 overexpressing (OE) cells evaluated by quantitative PCR (n = 5). d Immunofluorescence and nuclear/cytosol fluorescence intensity quantification of YAP1 and WWTR1 in DDR2-OE cells transfected with Src-targeted siRNA (n = 4). Each replicate was calculated from five randomly selected cells. Scale bar: 20 μm. e Cell viability evaluated by CCK-8. Cells were treated with varying concentrations of Erastin and RSL3 for 24 h (n = 3). f, g Typical Hoechst/PI staining photos of Src knockdown DDR2-OE cells and the control (n = 3). Cells were treated with 1 μM RSL3 for 24 h. Scale bar: 200 μm. Data are presented as mean ± SD. Multiple unpaired t-tests with False Discovery Rate post comparisons (c, e) and unpaired t-tests (d, g) were used. *P < 0.05, ***P < 0.001, ****P < 0.0001.