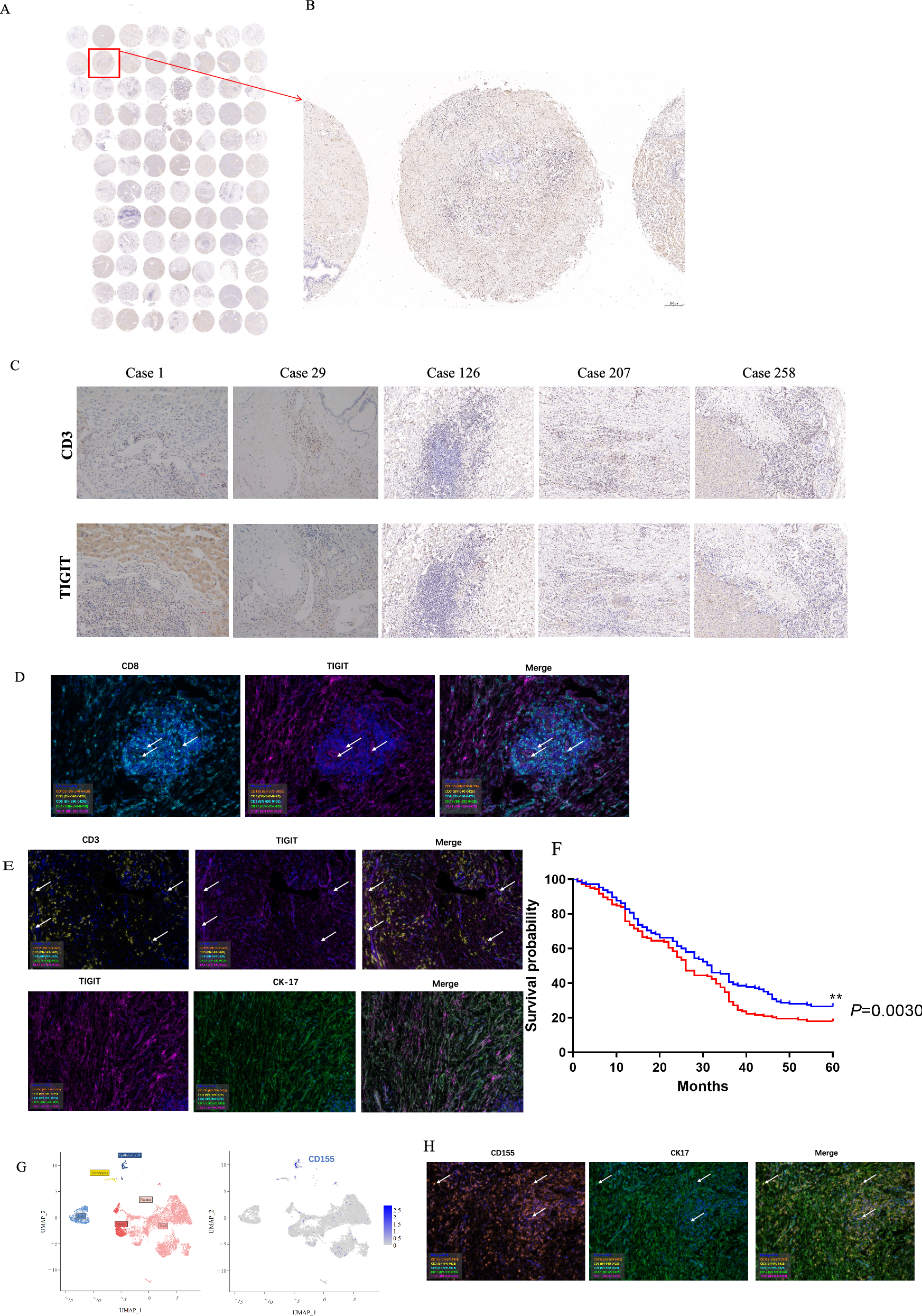
Fig. 3: Association of high TIGIT expression with reduced survival in ECCA patients.

A Immunohistochemistry staining in tissue chip of TIGIT protein expression in extrahepatic cholangiocarcinoma. n = 89. B Immunohistochemical detection of TIGIT in paraffin section. C TIGIT and CD3 were expressed in extrahepatic cholangiocarcinoma by Immunohistochemistry staining. D Immunofluorescence detection of TIGIT and CD8 expression in T cell surface. E double immunostaining of TIGIT with CD3 and CK-17. F TIGIT in ECC survival analysis. n = 289, **P = 0.003. G Cell types expressing CD155 by RNA sequencing. H CD155 staining with CK-17 via double immunofluorescence in human ECCA tissues.