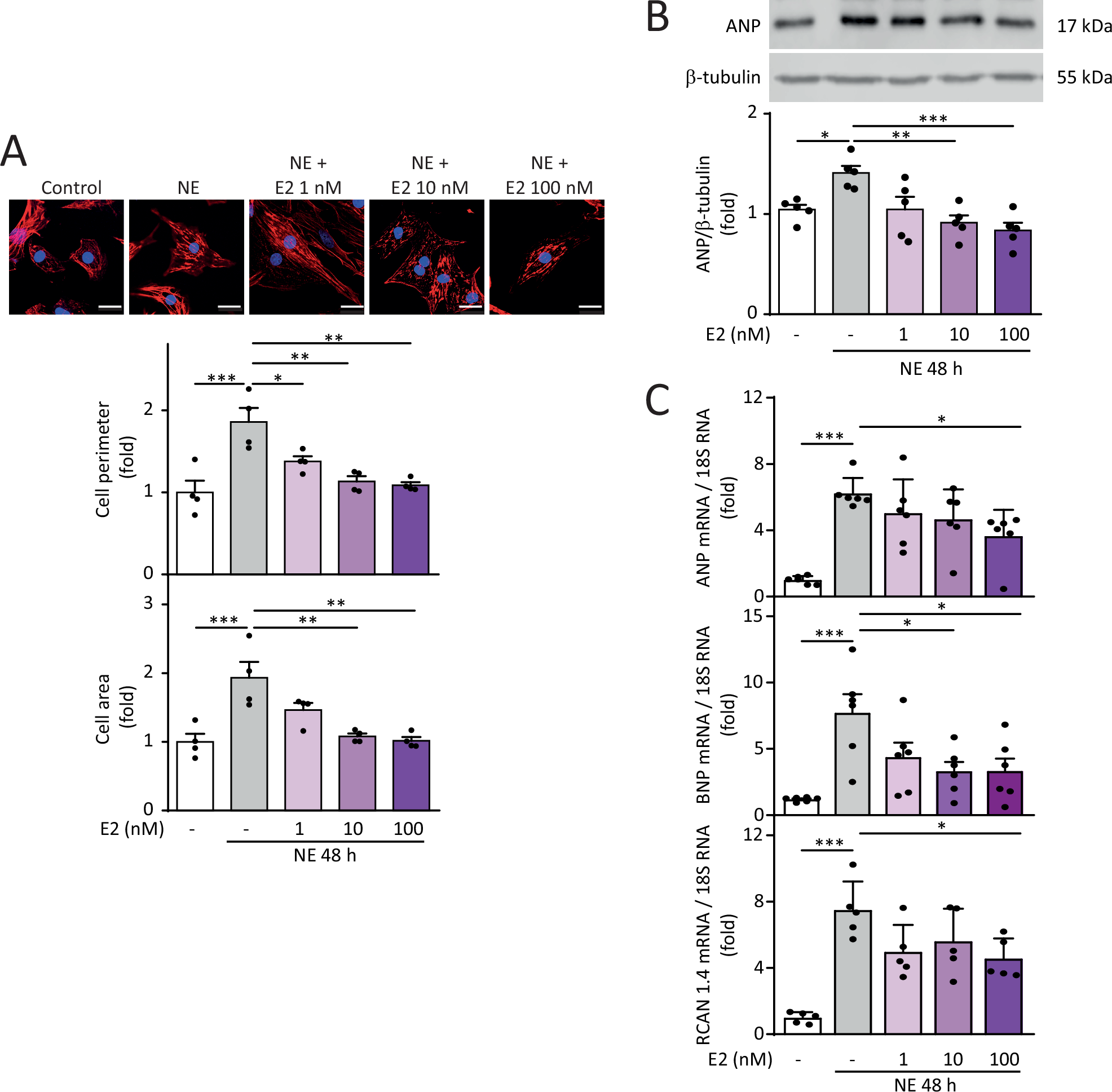
Fig. 1: Effect of E2 on NE-induced cardiomyocyte hypertrophy.

A Primary cultured NRVMs were treated with E2 (0, 1, 10, and 100 nM) for 6 h and then with NE (20 μM) for 48 h. NRVMs were stained with rhodamine-phalloidin. Nuclei were stained with DAPI. Images were captured using confocal microscopy (upper panel). Scale bar = 20 μm. Cell perimeter and cell area were determined (lower panel) (N = 4). B Determination of ANP levels using western blotting (N = 5). C ANP (N = 6), BNP (N = 6), and RCAN 1.4 (N = 5) mRNA levels were determined by RT-qPCR. 18S RNA was used to normalize the data. Values correspond to the mean ± SEM. Each independent experiment is displayed as a dot in the graphs. The data were analyzed using one-way ANOVA and Tukey’s post-test for multiple comparisons. *p < 0.05, **p < 0.01, and ***p < 0.001.