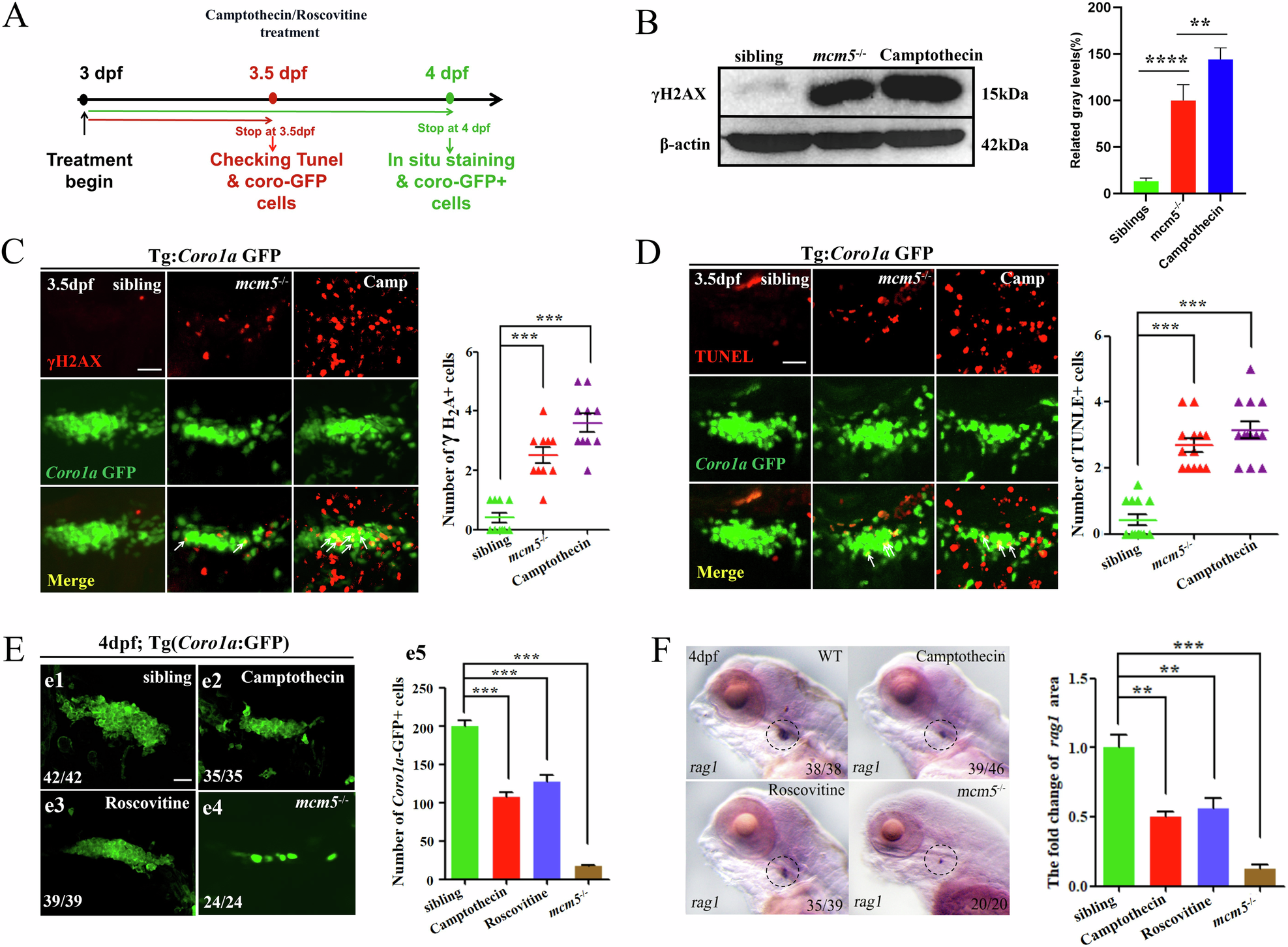
Fig. 4: Immature T cells in mcm5 mutants are more sensitive to DNA damage.

A Schematic for chemical treatment and subsequent examination. B γH2AX protein was evaluated by Western blotting. The right columns show the relative gray level. C γ-H2AX is a phosphorylated form of H2AX, which is a DNA damage marker. DNA damage was evaluated by γH2AX immunostaining for siblings (n = 10), mcm5−/− embryos (n = 10) and siblings treated with camptothecin (n = 10). D Proapoptotic Coro1a:GFP cells were examined using TUNEL staining for embryos with different treatments at 3.5 dpf. More TUNEL-positive Coro1a:GFP cells were observed in embryos treated with camptothecin. E On 4 dpf, the expression of Coro1a:GFP in the thymus was compared among siblings (e1, n = 42), embryos treated with camptothecin (e2, n = 35) or roscovitine (e3, n = 39), and mcm5−/− embryos (e4, n = 24). The number of Coro1a:GFP labeled cells was decreased in embryos treated with camptothecin or roscovitine, but the phenotype was not as strong as that in mcm5−/− embryos (e5). F Expression of rag1 in embryos with different treatments. Embryos treated with camptothecin (45% of WT controls) or roscovitine (56% of WT controls) displayed decreased expression of rag1, but the decrease was not as strong as that in mcm5−/− embryos (10.7% of controls). For (B–F), the data were presented as means ± SD; The P-values (t-test; two-tailed); NS, not significant. “**” P < 0.01, “***” P < 0.001.