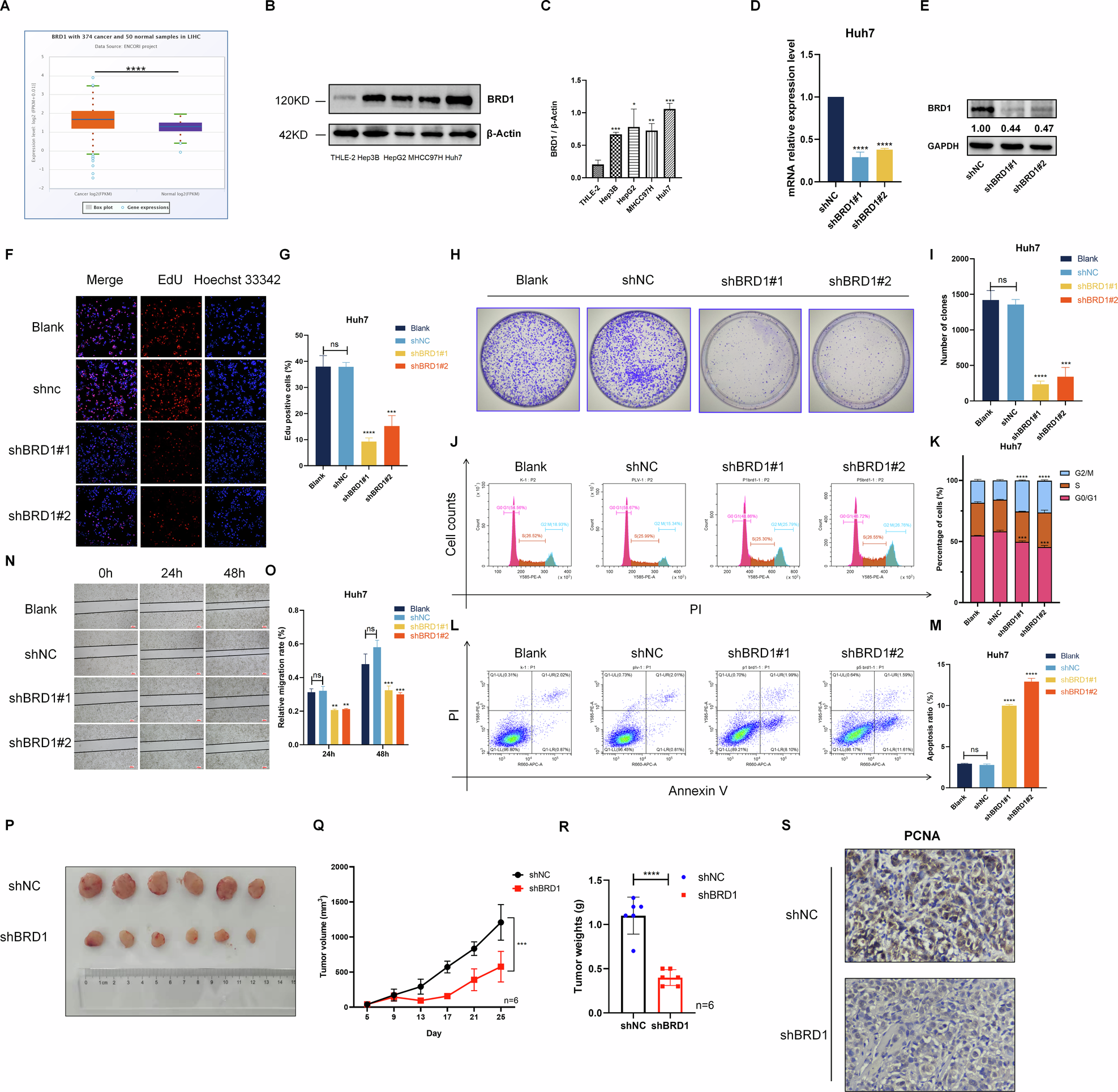
Fig. 1: BRD1 promotes HCC cell growth and migration in vitro and in vivo.

A BRD1 expression was elevated in LIHC compared to normal samples. B, C The expression levels of BRD1 were assessed in various HCC cell lines. B protein level, C mRNA level. D, E Detection of BRD1 gene knockout efficiency, D mRNA level, E protein level. F, G Cell viability rates were compared after BRD1 downregulation versus control conditions. F The detection of Edu-labeled DNA was performed using a con-focal microscope. G Cell viability rates statistics. H, I The colony-forming ability of Huh7 cells was analyzed using a clone formation assay. J, K The cell cycle distribution was determined following BRD1 downregulation. Representative images from cell cycle assays in the indicated cell lines are shown, along with statistical analysis in the adjacent panel. L, M Cell apoptosis was assessed by analyzing Annexin V-FITC and PI staining. N, O HCC cells transfected with BRD1 shRNA exhibited reduced motility in a wound healing assay compared to control cells. P–R Downregulation of BRD1 inhibited the growth of MHCC97-H cell xenografts in nude mice. P Representative tumors, Q tumor volumes, and R tumor weights in each group. S IHC staining of PCNA gene expression in tumor tissues excised from nude mice. The number of mice per group was six (n = 6). Data are presented as the mean ± standard deviation (SD) of six independent measurements. Images from each group are depicted at an original magnification of 200×; scale bars represent 100 micrometers. Data are presented as the mean ± SD of three independent experiments. Statistical significance is denoted as ns p > 0.05, *p < 0.05,  **p < 0.01, ***p < 0.001, and ****p < 0.0001.