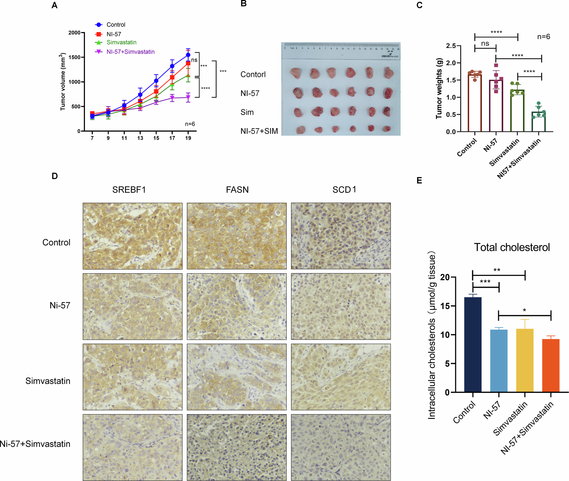
Fig. 6: BRD1 inhibitor combined with Simvastatin synergically inhibit HCC progression.

A The concurrent administration of BRD1 inhibitors and simvastatin exerts a significant suppressive effect on the tumor growth of HCC cell xenografts in nude mice. A BRD1 inhibitors and simvastatin inhibits tumor growth. B Tumor volume. C The tumor weight in each group was assessed, confirming the synergistic inhibitory action of BRD1 inhibitors and simvastatin, particularly when used in combination, on HCC tumor burden. D IHC staining of tumor tissues excised from nude mice demonstrates that the expression level of SREBF1, FASN, and SCD1 proteins were significantly downregulated following treatment with BRD1 inhibitors and simvastatin. Each experimental group consisted of 6 mice (n = 6), ensuring the robustness and reproducibility of the observed results. E The analysis of total cholesterol content in tumor tissues of xenograft tumor models (n = 3). The number of mice in figure a-d was 6 (n = 6). Data represent the mean ± SD of three independent experiments. ns p > 0.05; *p < 0.05; **p < 0.01; ***p < 0.001; ****p < 0.0001.