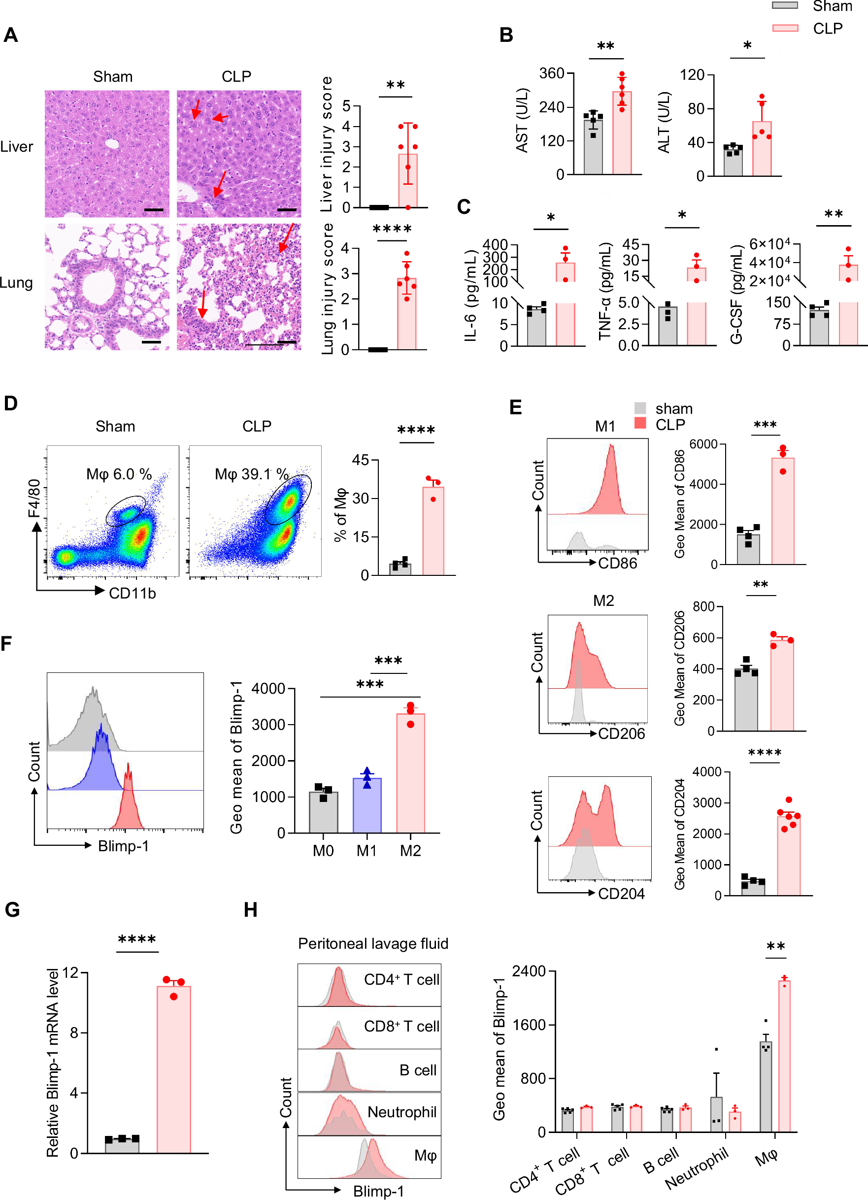
Fig. 1: Blimp-1 expression was significantly increased in macrophages in CLP mice.

A H&E staining of liver and lungs in CLP and sham mice. The liver tissue displayed a disordered lobular structure, swollen and deformed hepatocytes, and dispersed binuclear hepatocytes (red arrow). The alveolar space was widened with inflammatory cells infiltration and substantial leakage of red blood cells (red arrow). Scale bar = 50 μm. The degree of liver injury was evaluated according to Ishak score. The degree of lung injury was evaluated based on pulmonary hemorrhage, pulmonary edema and widening of pulmonary septum. B Serum levels of ALT and AST. C Serum levels of inflammatory cytokines. D Percentage of macrophages in peritoneal lavage fluid (PLF), assessed by flow cytometry. E Geometric mean of M1 (CD86+) and M2 (CD206+ or CD204+) macrophages in PLF, assessed by flow cytometry. F Geometric mean of Blimp-1 in macrophages with different polarization phenotypes in PLF, analyzed by flow cytometry. G The mRNA levels of Blimp-1 in PLF cells, measured by real-time PCR. H Geometric mean of Blimp-1 in CD4+ T cells, CD8+ T cells, B cells, neutrophils and macrophages in the PLF of mice. Data are presented as the mean ± standard error of independent experiments. *P < 0.05, **P < 0.01, ***P < 0.001, ****P < 0.0001.