Fig. 2: NKp46 expression within Nr2f6-deficient NK cells in the blood is highly enhanced.
From: Regulation of NK cell development, maturation, and antitumor responses by the nuclear receptor NR2F6

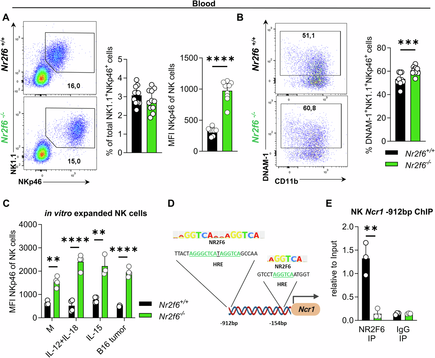
A Representative dot plots, quantification of total cell numbers and NKp46 expression (MFI) of blood-derived NK cells (CD3-CD19-NK1.1+NKp46+) from wild-type (Nr2f6+/+) or Nr2f6-deficient (Nr2f6−/−) mice. B Representative dot plots and quantification of percent of DNAM-1+ blood NK cells (CD3-CD19-NK1.1+NKp46+) from wild-type (Nr2f6+/+) or Nr2f6-deficient (Nr2f6−/−) mice. C NKp46 expression (MFI) of isolated splenic NK cells from wild-type (Nr2f6+/+) or Nr2f6-deficient (Nr2f6−/−) mice. NK cells were cultured in vitro for 7 days in the presence of IL-15 and subsequently left unstimulated (M) or stimulated for 5 hours with IL-12 + IL-18, IL-15, or co-cultured with B16-F10 tumor cells. D Prediction of putative NR2F6 (NR2F COUP-TF) binding sites of the mouse Ncr1 promoter based on position weight matrix from the TRANSFAC database [35]. E NR2F6 binding to the Ncr1 promoter at -912bp was investigated by ChIP. Nr2f6+/+ or Nr2f6−/− sorted splenic NK cells were used with anti-NR2F6 or IgG2b control precipitation, Ncr1 promoter was quantified by qPCR, data are presented as relative to input. A, B Representative data is shown as pooled experiments of at least three independent experiments n = 11. C One of two independent experiments is shown with n = 4 per genotype and experiment. E Representative data is shown as pooled experiments of three independent experiments with n = 1 per genotype and experiment. Each dot represents the data of an individual mouse. Results are shown as mean ± SD. The normality of data was evaluated by the Shapiro-Wilk test. An asterisk indicates statistically significant differences between genotypes calculated using Student’s t-test. A p value < 0.05 was considered statistically significant. **p < 0.01***p < 0.001; ****p < 0.0001.