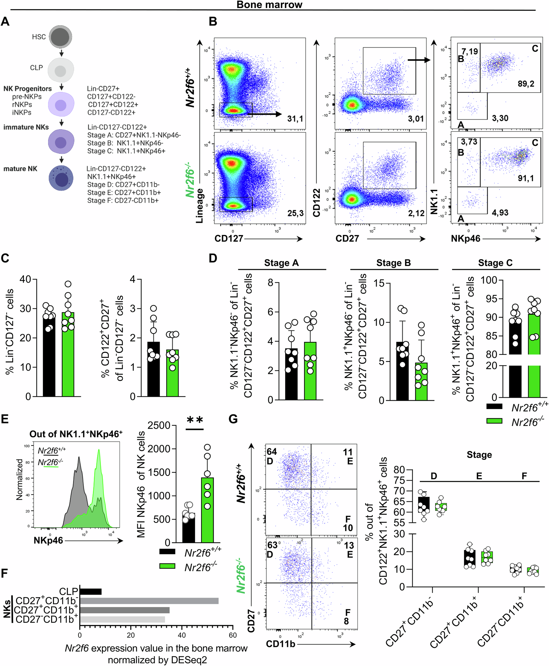
Fig. 3: Nr2f6-deficient mice have normal NK cell development in the bone marrow, NKp46 expression is increased.
From: Regulation of NK cell development, maturation, and antitumor responses by the nuclear receptor NR2F6

A Schematic representation of murine NK cell development in the bone marrow arising from hematopoietic stem cells (HSCs) via common lymphoid progenitors (CLPs). B Representative dot plots of bone marrow derived Lin-CD127- and immature (Lin-CD127-CD122+CD27+, NK1.1-NKp46-, NK1.1+NKp46-, NK1.1-NKp46-) NK cell populations from wild-type (Nr2f6+/+) or Nr2f6-deficient (Nr2f6−/−) mice. C Quantification of the frequency of parent in bone marrow-derived Lin-CD127- cells and immature NK cells (Lin-CD127-CD122+CD27+) in wild-type (Nr2f6+/+) or Nr2f6-deficient (Nr2f6−/−) mice. D Quantification of the frequency in bone marrow-derived Lin-CD127-CD122+CD27+ stage A (NK1.1-NKp46-) stage B (NK1.1+NKp46-) and stage C (NK1.1+NKp46+) NK cells in wild-type (Nr2f6+/+) or Nr2f6-deficient (Nr2f6 −/−) mice. E Representative histogram of NKp46 expression and quantification of the MFI of NKp46 in Lin-CD127-CD122+CD27+NK1.1+NKp46+ wild-type (Nr2f6+/+) or Nr2f6-deficient (Nr2f6−/−) NK cells. F Nr2f6 expression from common lymphoid progenitors (CLPs) (CD93+CD117+IL7Ra+CD45R-) and maturing NK cell populations (CD27+CD11b-, CD27+CD11b+, CD27-CD11b+ out of CD3-CD19-NK1.1+CD127-CD51-CD49a-DX5+) in the bone marrow, normalized by DESeq2 based on the Immgen consortium database [37]. G Representative dot plot and quantification of bone marrow-derived maturing NK cell populations stage D (CD27+CD11b-), stage E (CD27+CD11b+) and stage F (CD27-CD11b+) out of Lin-CD127-CD122+NK1.1+NKp46+ NK cells in wild-type (Nr2f6+/+) or Nr2f6-deficient (Nr2f6−/−) mice. C, D, F, G Representative data is shown as pooled experiments of at least three independent experiments n = 8. (E Representative data is shown as pooled experiments of two independent experiments n = 7 wild-type (Nr2f6+/+) and n = 6 Nr2f6-deficient (Nr2f6−/−) mice. Each dot represents the data of an individual mouse. Results are shown as mean ± SD. The normality of data was evaluated by the Shapiro–Wilk test. An asterisk indicates statistically significant differences between genotypes calculated using Student’s t-test. A p value < 0.05 was considered statistically significant.**p < 0.01.