Fig. 4: Terminal NK cell maturation block in Nr2f6-deficient mice and reduced NKp46 independent short-term effector responses.
From: Regulation of NK cell development, maturation, and antitumor responses by the nuclear receptor NR2F6

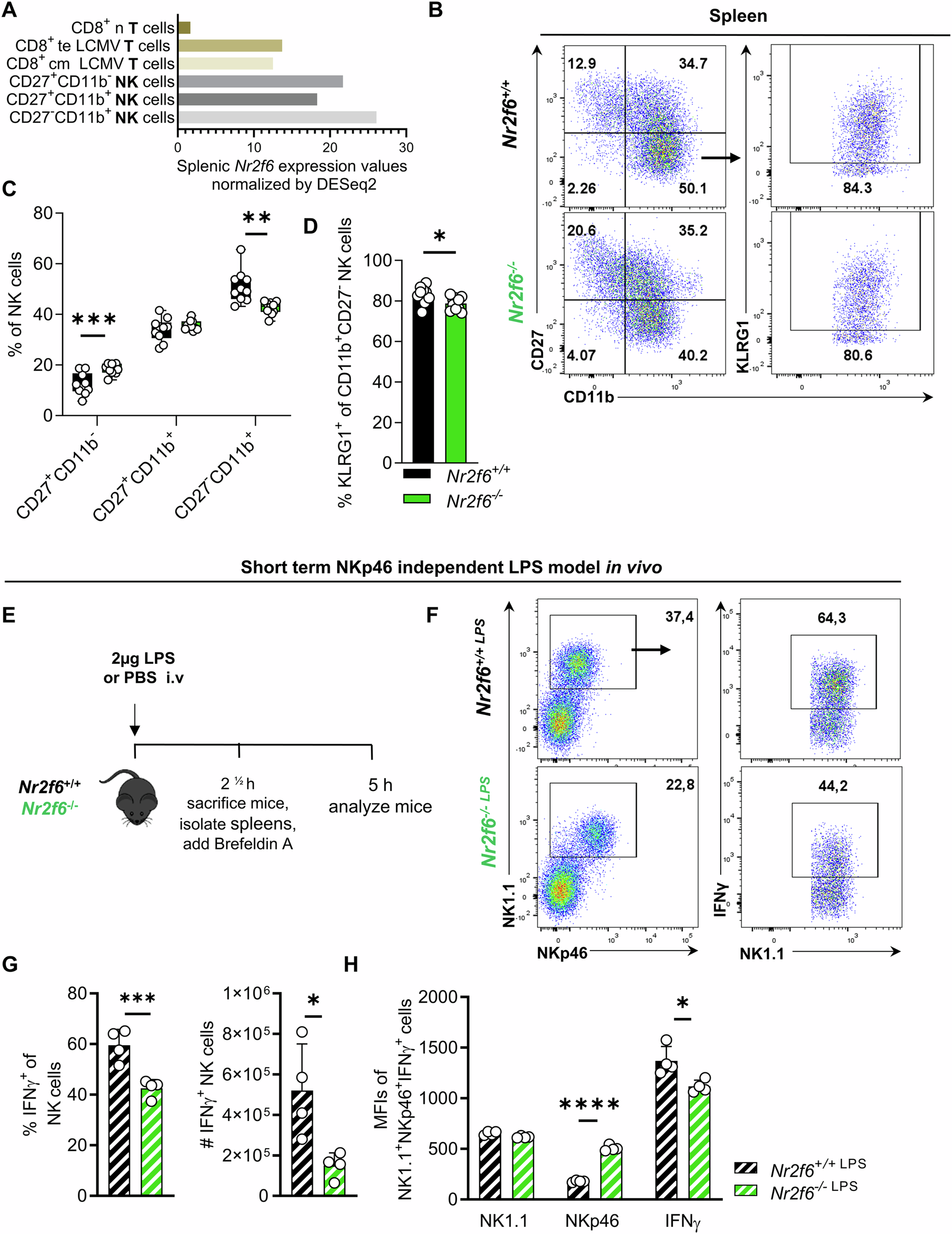
A Nr2f6 expression values in splenic CD8 T cell subsets, naïve (n), effector (te), and central-memory (cm) on day 7 post lymphocytic choriomeningitis virus (LCMV) infection, and the different splenic natural killer (NK) cell subsets CD27+CD11b-, CD27+CD11b+, and CD27-CD11b+. Expression values are normalized by DESeq2 based on the Immgen consortium database [37]. B Representative dot-plots of CD27-CD11b-, CD27+CD11b-, CD27+CD11b+ mature CD27-CD11b+, and terminally matured (CD27-CD11b+KLRG1+) splenic NK cell populations (out of CD45+CD3-NK1.1+NKp46+) in wild-type (Nr2f6+/+) or Nr2f6-deficient (Nr2f6−/−) mice. C Quantification of frequency CD27+CD11b-, CD27+CD11b+ and mature CD27-CD11b+ splenic NK cells (CD45+CD3-NK1.1+NKp46+) in wild-type (Nr2f6+/+) or Nr2f6-deficient (Nr2f6−/−) mice. D Quantification of terminally matured KLRG1+ NK cells (CD45+CD3-NK1.1+NKp46+ CD27-CD11b+) in the spleen of wild-type (Nr2f6+/+) or Nr2f6-deficient (Nr2f6−/−) mice. E Schematic overview of the experimental setup of LPS injection. Wild-type (Nr2f6+/+) or Nr2f6 deficient (Nr2f6 −/−) mice were i.v. injected with 2 µg LPS or PBS as control and the animals were sacrificed 2 ½ hrs later. Splenocytes were isolated and incubated for another 2 ½ hrs in the presence of Brefeldin A. F Representative dot-plots of splenic NK cells (CD45+CD3-NK1.1+NKp46+) IFNγ-producing NK cells in wild-type (Nr2f6+/+) or Nr2f6-deficient (Nr2f6−/−) mice after LPS injection. G Quantification of frequencies and total cell counts of IFNγ+ NK cells (CD45+CD3-NK1.1+NKp46+) in wild-type (Nr2f6+/+) or Nr2f6-deficient (Nr2f6−/−) mice after LPS injection. H Quantification of NK1.1, NKp46, and IFNγ expression (MFI) in NK cells (CD45+CD3-NK1.1+NKp46+) in wild-type (Nr2f6+/+) or Nr2f6-deficient (Nr2f6−/−) mice after LPS injection. B-D Representative data is shown as pooled experiments of at least two independent experiments n = 8-10. E, F For LPS injection, the representative data shown are from one independent out of two replicative experiments, with n = 4 per group and experiment. Each dot represents the data of an individual mouse. Results are shown as mean ± SD. The normality of data was evaluated by the Shapiro–Wilk test. An asterisk indicates statistically significant differences between genotypes calculated using Student’s t-test. A p value < 0.05 was considered statistically significant. *p < 0.05; **p < 0.01; ***p < 0.001; ****p < 0.0001.