Fig. 7: Characterization of IL-15C treated Nr2f6-deficient NK cells via RNA-Seq analysis.
From: Regulation of NK cell development, maturation, and antitumor responses by the nuclear receptor NR2F6

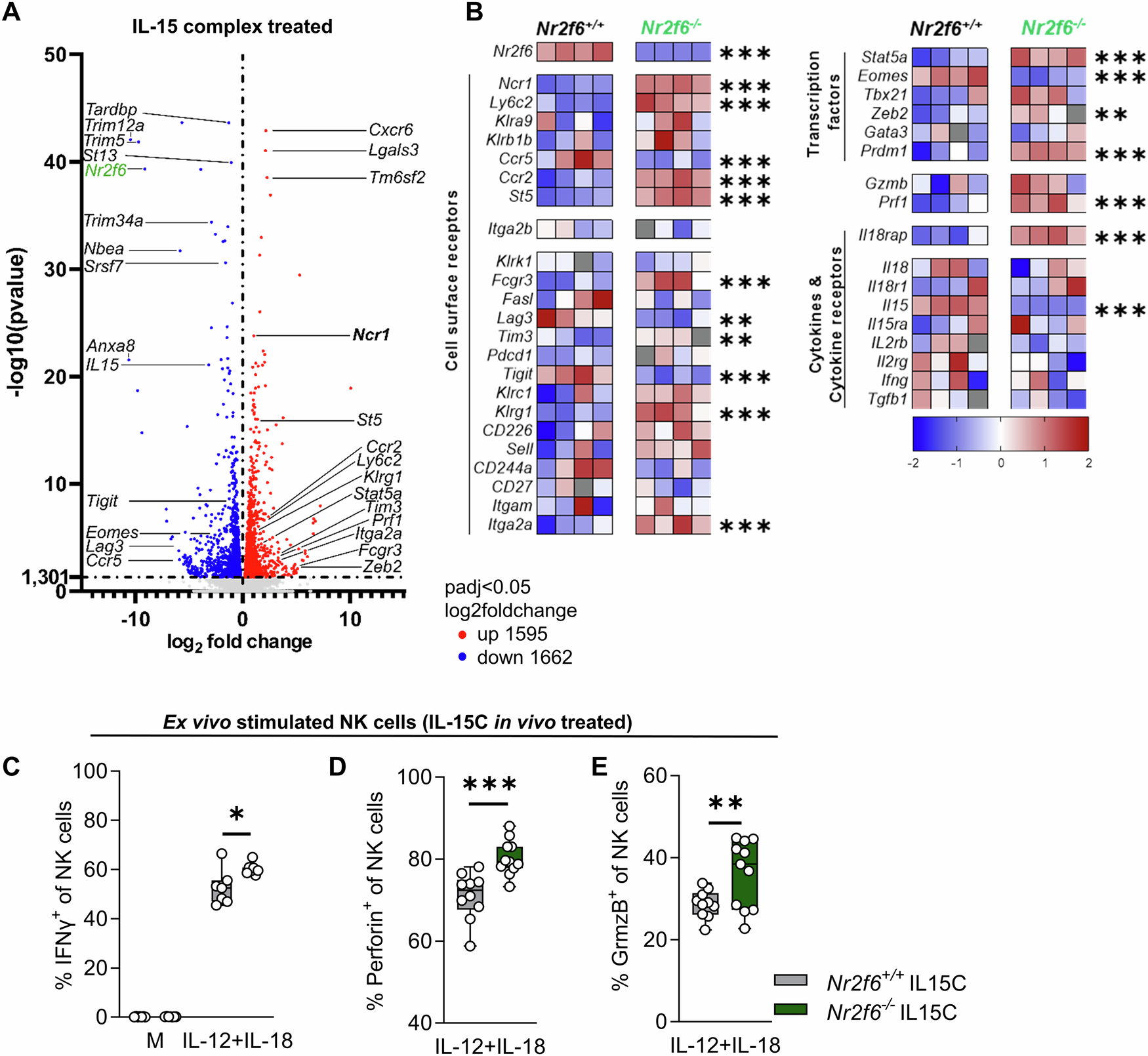
A Volcano plot of differentially expressed genes (DEGs) after IL-15/IL-15Rα-Fc treatment between wild-type (Nr2f6+/+) or Nr2f6-deficient (Nr2f6−/−) splenic NK cells. Genes were considered DEG if the adjusted p value (padj) after DESeq2 normalization was <0.05. Downregulated genes are depicted in blue, and upregulated genes in red, NK cell-relevant genes are labeled (n = 4 per genotype). B Heatmap of the selected cluster of NK cell-defining genes in mice, as defined by the group of Vivier [34] in wild-type (Nr2f6+/+) or Nr2f6-deficient (Nr2f6−/−) IL-15/IL-15Rα-Fc treated splenic NK cells. All genes were z-score normalized, and DEGs were defined by DESeq2 (adjusted p value (padj) < 0.05) (n = 4 per genotype). C Quantification of frequencies of IFNγ+ (D), Perforin+ (E) or Granzyme B+ NK cells (CD45+CD3-CD19-NK1.1+NKp46+). NK cells were isolated from wild-type (Nr2f6+/+) or Nr2f6-deficient (Nr2f6−/−) mice after IL-15/IL-15Rα-Fc injection and ex vivo stimulated for 5 hours with medium alone or medium supplemented with IL-12 and IL-18. A, B RNA sequencing and all downstream analyses were performed on splenic NK cells from n = 4 per genotype. C Representative data are shown as pooled experiments of two independent experiments n = 7. D, E Representative data are shown as pooled experiments of three independent n = 11. Each dot represents the data of an individual mouse. Results are shown as mean ± SD. The normality of data was evaluated by the Shapiro–Wilk test. An asterisk indicates statistically significant differences between genotypes calculated using Student’s t-test. A p value < 0.05 was considered statistically significant. *p < 0.05; **p < 0.01; ***p < 0.001.