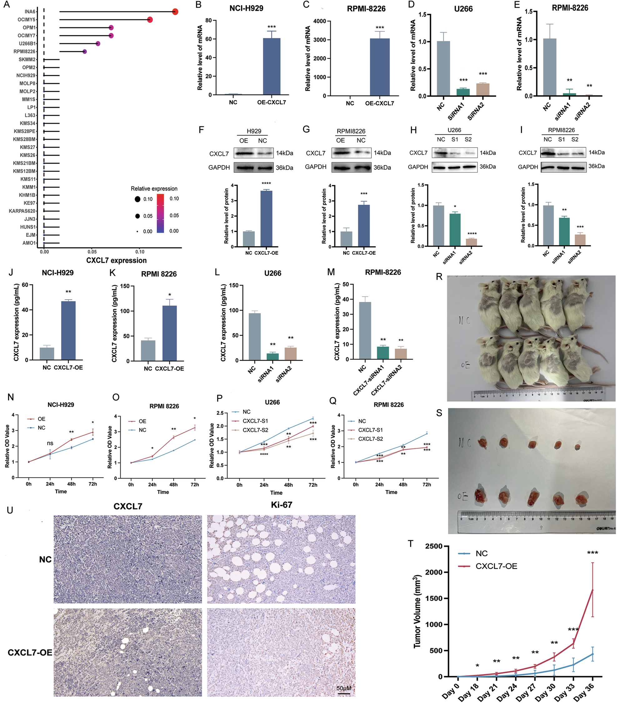
Fig. 4: CXCL7 facilitates the proliferation, migration and invasion of MM cells.

A. The expression level of CXCL7 in MM cell lines within the CCLE database. The expression level of CXCL7 in the CXCL7-OE and NC H929 (B)/RPMI 8226 (C) cell lines was evaluated via qPCR. The expression level of CXCL7 in the CXCL7-KD and NC U266(D)/RPMI 8226 (E) cell lines was evaluated via qPCR. Western blot analysis of the expression level of CXCL7 protein in the CXCL7-OE and NC H929(F)/RPMI8226 (G) cell lines. Western blot analysis of the expression level of CXCL7 protein in the CXCL7-KD and NC U266 (H)/RPMI8226 (I) cell lines. ELISA was utilized to assess the levels of CXCL7 extracellular secreted protein in the CXCCL7-OE and NC H929 (J)/RPMI8226 (K) cell lines. ELISA was utilized to assess the levels of CXCL7 extracellular secreted protein in the CXCCL7-KD and NC U266 (L)/RPMI8226 (M) cell lines. N–Q The CCK8 assay was employed to assess the differences in cell proliferation rates among CXCL7-OE, CXCL7-KD, and NC group. R, S Subcutaneous xenograft tumors of mice in CXCL7-OE group and NC group. T The mean growth rate of subcutaneous xenograft tumors in CXCL7-OE and NC mice. U The expression levels of CXCL7 and Ki-67 in the subcutaneous xenograft tumors of the CXCL7-OE group and NC group (via immunohistochemical).