Fig. 2: S100A2 promotes migration and invasion in vitro.
From: S100A2 promotes clear cell renal cell carcinoma tumor metastasis through regulating GLUT2 expression

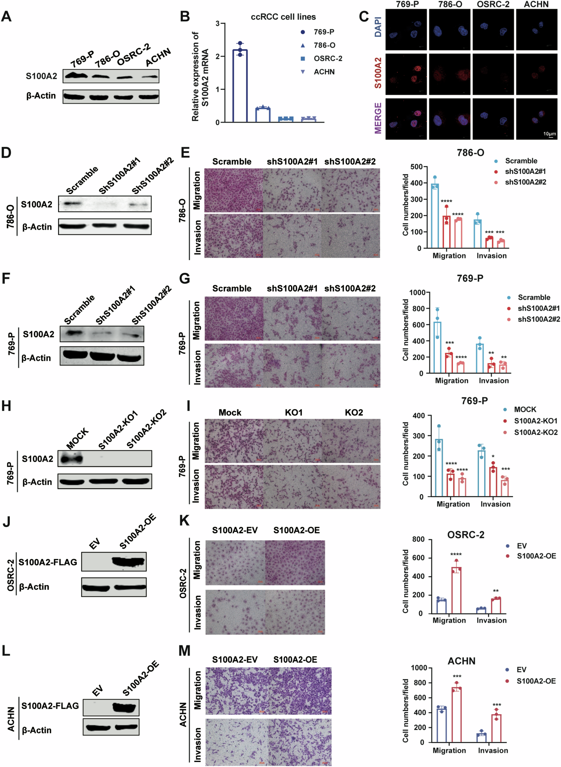
A Western blot analysis of S100A2 protein expression in 769-P, 786-O, OSRC-2, and ACHN cells. B Real-time qPCR analysis of S100A2 mRNA expression in several ccRCC cell lines. C Immunofluorescence stain analysis of the subcellular localization of S100A2 (red) in several ccRCC cell lines. D Western blot analysis of S100A2 in 786-O cells with knocking down of S100A2 by shRNA. E Transwell assay for evaluating the migration and invasion abilities of S100A2 knockdown 786-O cells. The histograms on the right show the quantitative analysis results. F Western blot analysis of S100A2 in 769-P cells with knocking down of S100A2 by shRNA. G Transwell assay for evaluating the migration and invasion abilities of S100A2 knockdown 769-P cells. The histograms on the right show the quantitative analysis results. H Western blot analysis of S100A2 proteins in 769-P cells with knocking out of S100A2 by CRISPR-Cas9. I Transwell assay for evaluating the migration and invasion abilities of S100A2 knockout 769-P cells. The histograms on the right show the quantitative analysis results. J Western blot analysis of S100A2 protein overexpression in OSRC-2 cells. K Transwell assay for evaluating the migration and invasion abilities of S100A2-overexpression OSRC-2 cells. The histograms on the right show the quantitative analysis results. L Western blot analysis of S100A2 protein overexpression in ACHN cells. M Transwell assay for evaluating the migration and invasion abilities of S100A2-overexpression ACHN cells. The histograms on the right show the quantitative analysis results. The data are presented as the mean ± SD values; statistical significance was assessed by two-way ANOVA. *P < 0.05, **P < 0.01, ***P < 0.001, ****P < 0.0001.