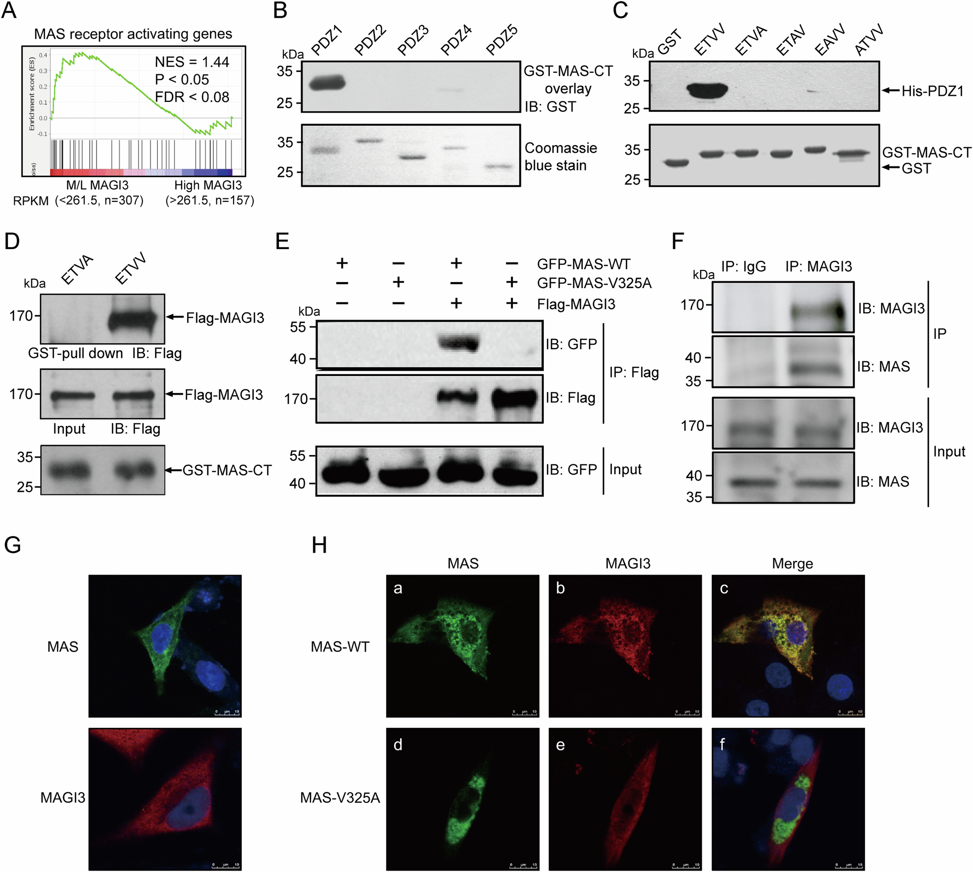
Fig. 2: MAGI3 specifically interacts with MAS through its carboxyl terminus.

A GSEA enrichment plots showing significant activation of MAS receptor in ccRCC specimens with low MAGI3 expression from the TCGA dataset. B The carboxyl terminus of MAS (MAS-CT) specifically binds to MAGI3 PDZ1 domains in an overlay assay. PDZ proteins (His tag) are separated through SDS-PAGE, and the isolated proteins are overlaid with GST-MAS followed by Western blot analysis. C The binding between MAS-CT and MAGI3 PDZ1 is disrupted when the ETVV motif in MAS-CT is mutated. GST fusion proteins of wild-type and mutant MAS-CT were employed for pull-down assays, and immunoblotting utilized an anti-His antibody. D The interaction between MAS-CT and MAGI3 is dependent on the ETVV motif at the C-terminal. In the pull-down assay, COS-7 cells were transfected with Flag-tagged MAGI3, the cell lysates were pulldown with either wild-type GST-MAS-CT or the ETVA mutant, followed by Western blot analysis. E Co-immunoprecipitation assay demonstrates the interaction between full-length MAS and MAGI3 through the ETVV motif at the MAS C-terminal. COS-7 cells were transfected with GFP-MAS WT or GFP-MAS V325A, both in the presence or absence of co-transfection with Flag-MAGI3, followed by Western blot analysis. F Co-immunoprecipitation of endogenous MAGI3 and MAS proteins in mouse kidney tissue. G, H Immunofluorescence co-localization of MAS and MAGI-3. BHK cells were transfected with GFP-MAS WT or GFP-MAS V325A, both in the presence or absence of co-transfection with Flag-MAGI3, and the co-localization was visualized through merging of individual images, Scale bars: 10 μm. Impaired colocalization was observed when the MAS V325A mutation was present.