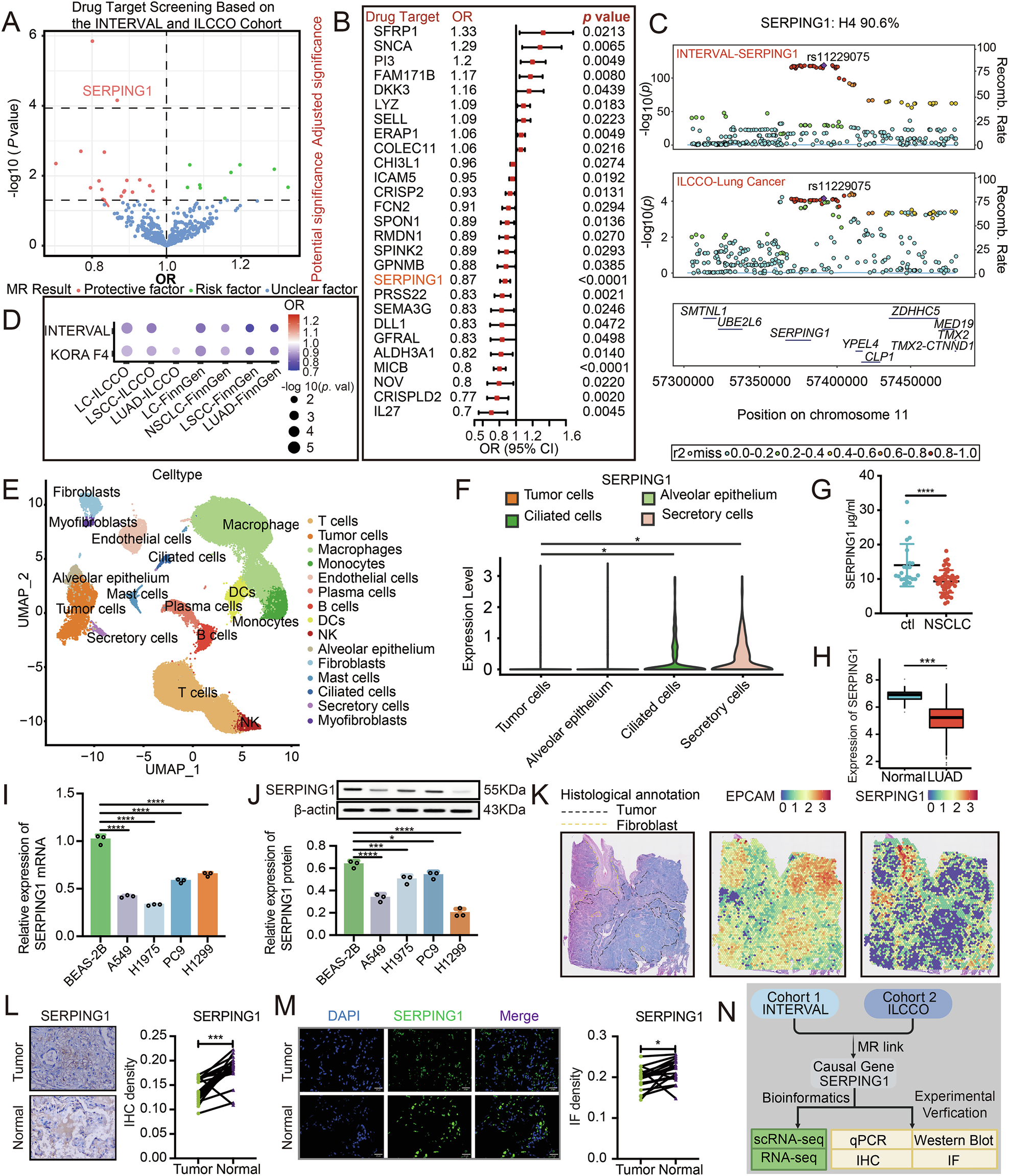
Fig. 1: Integrated analysis detected that SERPING1 was lowly expressed in LUAD.
From: WNT inhibitor SP5-mediated SERPING1 suppresses lung adenocarcinoma progression via TSC2/mTOR pathway

A Volcano plots were used to visualize the causal effect of each circulating protein with the risk of developing LC. The upper line shows the adjusted significance while the bottom line refers to the potential significance. B Forest plot for displaying circulating proteins with statistically significant causal effect on the risk of LC. C Regional LocusZoom plots and colocalization analysis results for SERPING1. rs11229075 was used to proxy serum SERPING1 expression. D Using different cohorts to cross-validate the causal effect of the SERPING1 protein with the risk of LC. E UMAP visualization of identified cell clusters from tumor and normal samples by scRNA-seq. F Levels of SERPING1 in serval types of cells from scRNA-seq. G Quantification of SERPING1 in human plasma from healthy people (n = 23) and LUAD patients(n = 51) by ELISA assay. H Comparison of the expression of SERPING1 between cancer tissues and adjacent normal tissues from TCGA database. I qPCR and (J) western blot indicated the mRNA and protein levels of SERPING1 in cell lines, respectively. K Spatial images of HE with annotations (left) and spatial plots showed the spatial expression pattern of EPCAM (a tumor marker, middle) and SERPING1 (right). Expression of SERPING1 was detected by (L) IHC and (M) IF in LUAD tissues and adjacent normal tissues. N Workflow of these experiments.