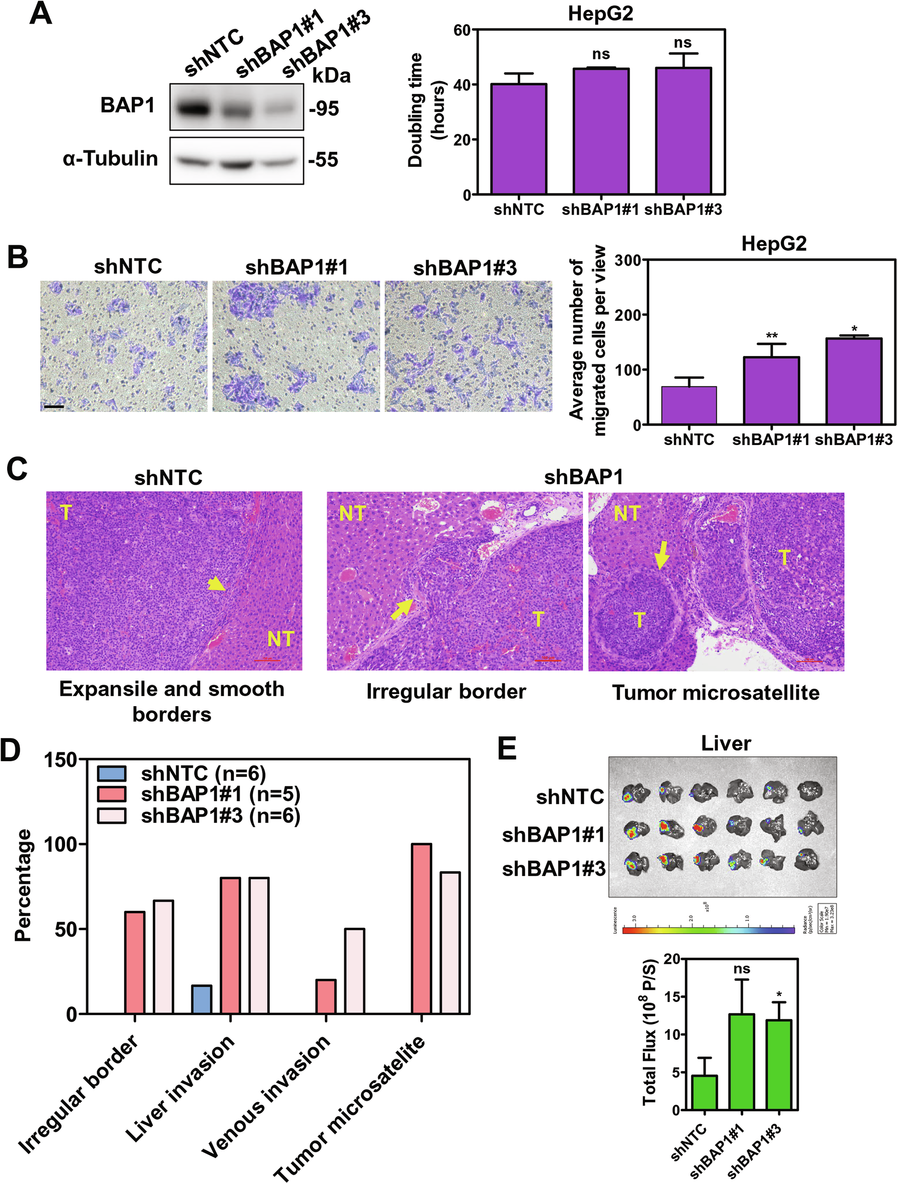
Fig. 3: Knockdown of BAP1 promoted migratory ability but had no effect on cell proliferation in HepG2 cells.

A Doubling time upon knockdown BAP1 protein in HepG2 cells (n = 3). B Cell migration assay upon knockdown of BAP1 in HepG2 cells. Scale bar, 100 μm (n = 4). C Representative histology of Hematoxylin & Eosin (H&E)-stained sections of livers. Short arrow indicates expansile and smooth borders of shNTC xenografts; long arrows indicate irregular tumor growth front (middle panel) and tumor microsatellite formation (right panel) in shBAP1 xenografts. Scale bar, 100 μm. D Frequencies of various tumor characteristic upon BAP1 knockdown detected by H&E stain. E Bioluminescence signal of the dissected mouse liver after orthotopic liver injection of shBAP1 HepG2 cells in nude mice (n = 6). (ns = P > 0.05, *P < 0.05, **P < 0.01, Student’s t-test).