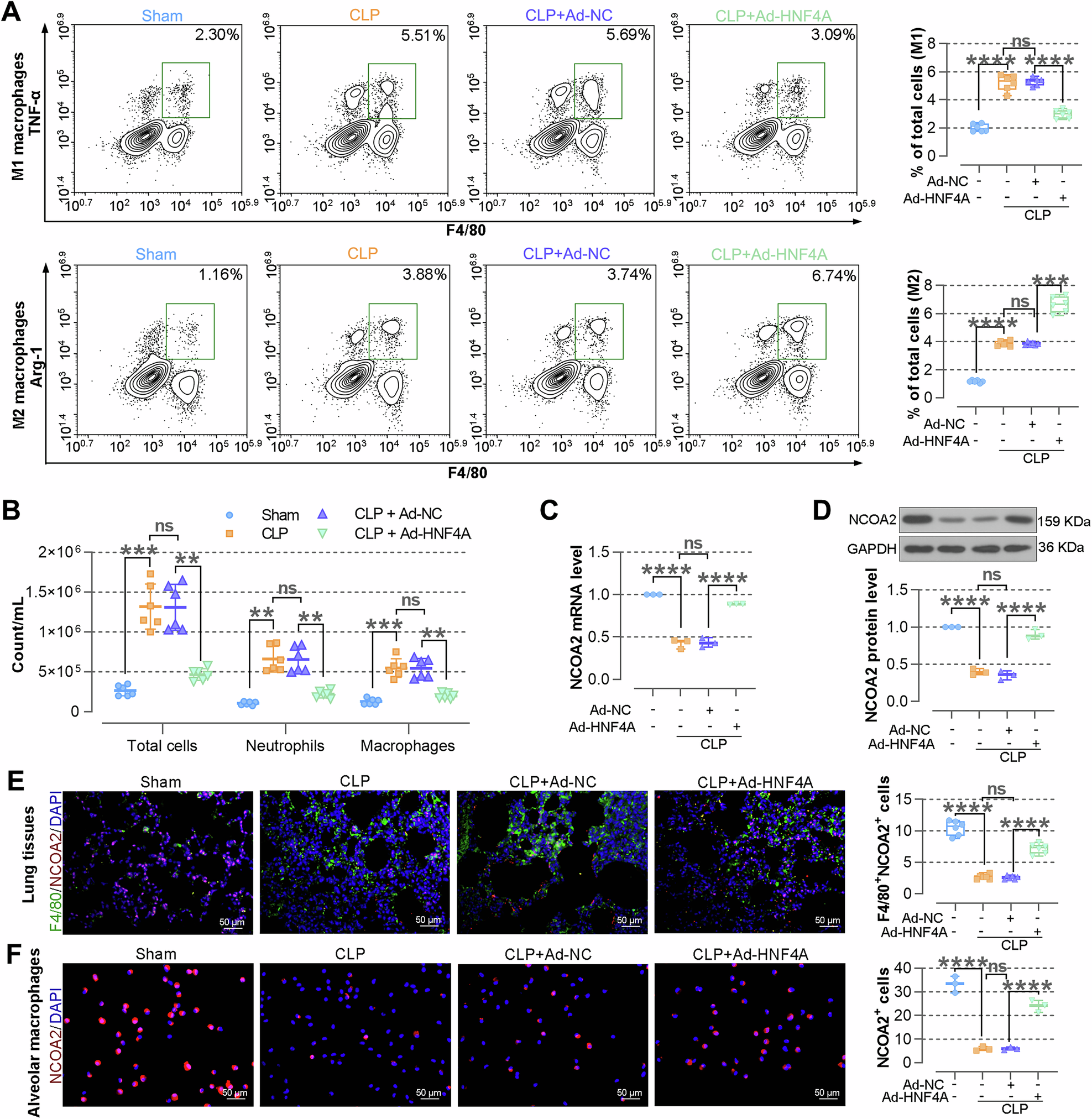
Fig. 3: Overexpressing HNF4A promotes the polarization of macrophages towards M2 phenotype and upregulates the expression of NCOA2 in septic mice.

A The expressions of TNF-α and Arg-1 in alveolar lavage fluid are detected by flow cytometry. pro-inflammatory macrophages are F4/80+ TNF-α+ cells, whereas anti-inflammatory macrophages are F4/80+ Arg-1+ cells. B Total cells, neutrophils, and macrophages in the alveolar lavage fluid are counted by Wright-Giemsa staining. C The expression of NCOA2 is assayed by real-time PCR in alveolar macrophages. D The expression of NCOA2 is assayed by WB in alveolar macrophages. E The expression of NCOA2 in lung tissues is observed by IF staining (×400) of F4/80 and NCOA2. F The expression of NCOA2 in alveolar macrophages is observed by IF staining (×400). The data are presented as mean ± SD. *P < 0.05, **P < 0.01, ***P < 0.001, ****P < 0.0001.